出道了?不,出家了…
2025-07-25 06:50:11
杨幂官宣新剧名单(杨幂新剧又双叒叕抄了)
深 V 电 影
感 悟 人 生 只 需 一 刻 钟

作者 | 老妹儿
来源 | 十点电影(sdimov)
最近,热搜上除了打得火热的世界杯。
最常出现的,就是杨幂的新剧《扶摇》了。
《扶摇》

这剧提前宣传过大半年。
之前看过定妆照后我还挺期待的。
阮小天在台偶里撩了十几年的妹,
没想到带上发套在古偶里也能hold住。

一向被黑子捧在掌心里的大幂幂,
也有几张表情不错的剧照。
就琢磨着,应该可以小小期待一下吧。
昨天一口气追完8集后......
果然,年仅18的我,还是太傻太天真。
为什么一部改编自原创IP的新剧,哪哪儿都看着很眼熟?
大幂幂好像是直接从《三生三世》的片场,打个快车就来拍《扶摇》了。


司音,是你吗?
这顶黑帽子比去年姑父送你的那顶花帽子好看多啦。


素素,是你吗?
你这眼罩也怎么换成黑色的了?遮光效果更好咩?
以及——


浅浅,是你吗?
一年过去了,还是老样子,一打架就吐血。
发现这些隐藏的“巧合”时,老妹儿可兴奋了,麻溜儿地跑去豆瓣找知音。
没想到,豆友们才是真.火眼金睛。
他们发现,除了造型雷同,《扶摇》的剧情设定也很眼熟。
不少人看得一脸懵逼,这TM不是《哈利波特与火焰杯》么?


自从古偶仙侠剧火了之后,抄袭的消息就没断过。
原著抄,发型抄,服装抄,台词抄。
但也都仅限于国产古偶剧之间的“互动”。
能抄到八竿子打不着的《哈利波特》头上,它估计是头一个。
(这莫名想入坑追剧的冲动是肿么肥四?)

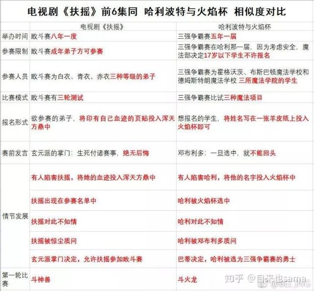
到底怎么个相似法?一切起源于一场比赛。
玄元山上,八年一度的畋斗赛又要开始了。
谁想参加,只要在纸条上沾点自己的血,投进方鼎中即可报名。
之后,报名者的名字就会从鼎里飘出来。

是不是跟当年从火焰杯里蹦出来,飘到邓布利多手里的名字条很是相像?

只不过火焰杯只能选出三个,但畋斗赛不限人数。
要是纸条也一张张蹦出来,可能20集就过去了......
除此之外,畋斗赛和三强争霸赛也都有报名条件的限制。
三强争霸赛不允许未成年人报名,但是哈利的名字被人放进杯里去了。

畋斗赛不允许身份低贱的下等奴婢参加。
但大幂幂饰演的贱奴扶摇,也被人偷偷把名字投进鼎里去了。

当扶摇被心仪的大师兄怀疑时,那一脸的懵逼和委屈。
跟当年被邓布利多摇晃着肩膀,差点挨一巴掌的哈利一模一样。
就连大师兄的质问,也和邓布利多不谋而合:
难道是别人替你报的名?!



好巧不巧,这两场比赛的主办人都是认死理的。
既然报上名了,就必须去参赛。
于是,只有三脚猫功夫的扶摇,和当年弱小无助的哈利一样。
不得不硬着头皮,搭上性命参加比赛。
所以,早在比赛开始前,玄元山的掌门人就说过:
生死付诸赛事,绝无后悔。

一如13年前,邓布利多对哈利他们的警告:
一旦选中,就不能回头。
......
有人说,电视剧不都这么回事吗?
身为主角,不总得先遭几次陷害怀疑,才能一飞冲天成为万人之上的英雄嘛。
但套路相似就算了,连细节都这么精准就.......
网上还流传着一张网友自制的对比图,老妹儿放上来给你们看看。
是抄袭还是致敬经典,你们自己评判好了。

不过,即使忽略“扶摇与火焰杯”这个脑洞,这部剧还是爬不过及格线的。
豆瓣评分4.8。

确认过眼神,是古偶剧的正常水平。
先抛开特效、抠图这些可以甩给幕后工作人员的锅不谈。
光是“大女主剧”的设定,《扶摇》就没法及格。
为什么打引号?
因为扶摇这个“大女主”,离了男主根本就活不过3集啊。

阮经天饰演的男主,完全就是扶摇的救生圈。
一旦她有危险,他就立马被编剧空投下来。
扶摇被掌门人责罚,丢进了从来无人能逃出的“无念之境”。
一进去,她就被冰封住了,像蝉蛹一样。
镜头扫过几次,我都没找出她到底在哪块冰里。

手脚动不了,武功又不高,除了等死还能干嘛?
但我错了——她还能等男主。
果然,阮经天掐着时间从天而降。
一眼就找到了扶摇,挥挥手就救下了她。

没人知道他是怎么发现扶摇被抓来这里的。
也搞不明白为什么他能毫发无损地随意进出这个自古无人生还的绝境。
或许是爱吧,也许是责任吧。

目前播出的8集看下来。
这样的英雄救美,平均每一集半就要来一次。
所以,别说3集了。
离开了阮经天的扶摇,2集都活不过吧。
这样的“大女主”还口口声声喊着“平等、独立”,脸不疼么?

当然,这不只是《扶摇》的毛病,更是近几年大女主剧的通病。
为了塑造女主“无所畏惧”的女强人形象,就把其他角色全塑造成了工具。
男主的存在就像是人们口中的隔壁小黑。
只要遇上女主的事情就无所不能,随叫随到,不叫的话还能不请自来。
霸道又深情。
虽然总觉得哪里不对,但总叫你不得不服。

然鹅,其他配角可就没这么好的运气了。
要么就坏到了骨子里,要么就渣得人神共愤。
比如扶摇的死对头,裴瑗。
在剧里,她是妥妥恶人一个。
面对大师兄和长辈就露出礼貌乖巧,但看着怪吓人的标准假笑。

背地里却心狠手辣,满嘴谎言张口就来。
心情不好就拿鞭子抽婢女出气,嫉妒扶摇就逼着她跳崖。
缺德的事全干尽了,很得叫人牙痒痒。
真纳闷儿这么个人是怎么活这么大还没被打死的?
难道作者塑造人物的时候都是用脚指头思考的吗?

为了解惑,我专门翻了翻原著。
小说里对裴瑗的描述是这样的:
她比扶摇大上一岁,身姿已经完全长成。
曲线不似她的带点青涩的玲珑,而是饱满处直欲喷薄,纤细处娇柔将折,又喜穿红色紧身长裙,越发风姿妖娆。
偏偏一张脸容色端庄,眼角处微微上挑,飞凤般璀璨华贵
原著里的裴瑗因为家世显赫,所以从小性情高傲。
哪怕是对爱了一辈子的大师兄,她也是骄傲的。
她想与他成亲,便直截了当:
我嫁给你,三天后来下聘。
但在大师兄日后落魄之时,她却也能够不离不弃。
就连临死前的最后一句话都还在关心他:
风大雪寒......师哥,保重。

就是这样一个女子,敢爱敢恨,热烈高傲,为爱无悔。
怎么到剧里就变成只剩下黑心眼的恶毒女了?

为什么原著粉总是对改编剧百般挑刺,万般不满?
如今我算是懂了。
一个故事光靠男女主是撑不起来的。
配角同样需要丰满的形象,可信的故事,和属于他们的过去和未来。
如果说主角是饭,配角就是下饭菜。
缺了食之无味,假了像在吃生肉,尴尬得很。
世上没有一个人是能单用好坏来评判的。
这道理我们都懂,怎么拍起电视剧来就不明白了呢?

一个好的故事,除了男女主线好看,配角同样要精彩。
比如8.1分的《步步惊心》。
九子夺嫡之战里,老四和老八是主角。
但看完整部剧,你一定还会记得:
老九那双永远恶狠狠的眼睛,曾为一个奴婢温柔过;
一辈子像个小孩一样长不大的老十,也为老婆兄弟拼过命;
和女主从小打到大的老十四,对她爱得隐忍又深沉;
就连曾经嚣张跋扈的女配,也一点一点学会了低头。

这些配角发挥着他们的作用,也完善着他们的故事。
而正因为这些有血有肉,真实可信的角色。
这部剧才能称得上一部值得回味的好剧。
不然,要是只有男女主谈恋爱时,煽情的BGM和刻意放缓的镜头。
去b站看个人cut剪辑不就好了,干嘛花几个月来追剧啊?

本文图片来源于网络
最后,点题一下《扶摇》这部剧好了。
下饭洗澡的时候看看还行。
记得,2倍速看更配哦~
图 / 网络
,
2025-07-25 06:50:11
2025-07-25 06:47:56
2025-07-25 06:45:41
2025-07-25 06:43:26
2025-07-25 06:41:11
2025-07-25 06:38:56
2025-07-25 06:36:42
2025-07-25 05:35:43
2025-07-25 05:33:29
2025-07-25 05:31:15
2025-07-25 05:29:01
2025-07-25 05:26:47
2025-07-25 05:24:32
2025-07-25 05:22:18
2025-07-25 05:20:04
2025-07-25 05:17:50
2025-07-25 05:15:35
2025-07-24 19:42:58
2025-07-24 19:40:43
2025-07-24 19:38:29