我国历史上有1500年的“空白期”,无史料记载,期间发生了什么?
2025-12-08 11:29:51
新政出台!烂尾20年或成历史,起底昆明50个“烂尾楼”

最近,昆明多个停工、烂尾项目传出了新消息。同时,伴随着这些烂尾的消息,政府也出台了相关的监管政策。
根据最新的停工、烂尾消息显示,首当其冲是一二一大街68号五宗地拍卖,昆明玉泰房地产提交的破产重整申请被受理……
这是否意味着,停工多年的,莲花池国际商贸城后续用地、西尚林居一期将迎来转机呢?

地块拍卖信息
说转机或许言之过早,不过,昆明“烂尾楼”数量庞大已是不争的事实!
今天,房小星就统计了50个,大家一起来看看!
昆明50个停工、烂尾楼盘
大部分是资金问题导致
梳理发现,昆明目前有50个停工、烂尾多年的项目(不完全统计)。
其中,盘龙区停工项目最多,共17个;五华、官渡和西山数量相当,分别为8个、9个、10个。
呈贡的数量最少,共6个。

一、这些楼盘中,停工时间长的已经20年,大部分停工四五年,短的一两年。
停工时间最长的,要数鼓楼大厦、晶彩100和三和大厦,已有20年。
停工时间较短的,基本分布在呈贡,如涌鑫哈佛中心和康美健康城,停了1-2年。
二、停工原因方面,大部分楼盘是因为开发商资金链断裂。
如南亚之门、世博首岸、汇都国际3期、马街摩尔城等项目,皆是资金问题导致的。
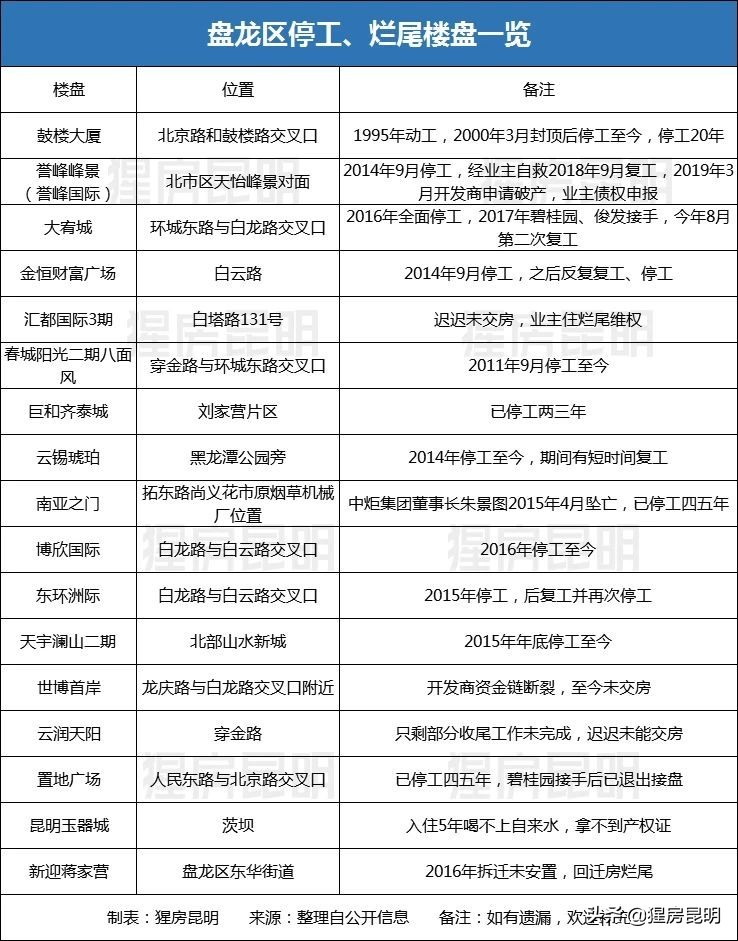
盘龙区
鼓楼大厦已烂尾20年
首先,我们来看看烂尾数量最多的盘龙区!盘龙区的烂尾楼,知名度最高的非鼓楼大厦莫属。
鼓楼大厦是一个占地14亩的小体量项目,规划建成酒店和裙楼商业。
但是,项目自2000年已陷入停工状态,至今已20年之久,而其烂尾原因也是众说纷纭,答案如今仍扑朔迷离!

2015年,因开发商资金链断裂,大宥城便陷入了停工状态。2017年底,碧桂园和俊发接手。但不久后,碧桂园选择退出,大宥城再次停工。
今年8月,大宥城举行了复工仪式,但项目这次能否顺利完工交房,仍不得而知。
南亚之门也是昆明人耳熟能详的烂尾楼之一,因为资金问题,项目于2014年停工至今。
而其备受关注的原因,一是因为规划了300米以上的超高建筑;二是因为,项目公司董事长朱景图坠楼身亡。

世博首岸业主(图源:人民网留言板)

云润天阳业主(图源:人民网留言板)
在人民网地方领导留言板,世博首岸、云润天阳等项目业主反映,小区烂尾无法正常入住。
西山区
多个项目停工四五年
西山区最出名的烂尾楼,非碧鸡名城和马街摩尔城莫属。

碧鸡名城为土堆村城改项目,2015年,碧鸡名城二期封顶后便陷入停工。
去年3月,项目二期举行了复工仪式。但近日,项目业主在地方领导留言板反映,“天天住在没水没电的烂尾楼里",生活苦不堪言。

碧鸡名城二期业主(图源:人民网留言板)
锦城一期开发商为云南锦圣房地产,项目于2013年启动建设,但后续推进十分缓慢,中途经历了停工、复工,最终烂尾。
好在,去年5月,俊发成为锦城二期土地一级开发第一中标候选人,项目二期有望重启。

滇池润园业主(图源:人民网留言板)
因开发商资金链断裂,滇池润园一直处于烂尾状态,据项目业主表示,项目已烂尾7年,如今仍未达到交房条件。
五华区
部分项目有新消息
今年,五华区的多个项目都有了新的动静。
11月29日,莲花池国际商贸城后续用地,在阿里法拍网以5.697亿成交,竞得人为云南莲楹房地产。
11月19日,东川区人民法院发布公告,昆明玉泰房地产的破产重整申请已受理。
如此一来,搁置多年的商贸城后续用地、停工四五年的西尚林居一期或将迎来转机。

今年9月,云锡金地(丽阳星城二期)开发商,云南锡业地产拟挂牌转让云锡金地开发商100%股权和债权。
不过,房小星实踩发现,项目自2013年停工,至今仍无任何复工迹象。

云锡金地烂尾楼(图源:2020年9月实拍)
官渡区
2个楼盘已停工20年
官渡区停工时间最久的,当属晶彩100和三和大厦。
据公开报道,晶彩100于1994年启动,后因开发商资金断裂,于1999年9月停工,至今已超20年。
同样停工较久的,还有位于永平路与永丰路交叉口的三和大厦,三和大厦于2000年全面停工,至今仍是烂尾状态。

今年7月,因为业主住进烂尾楼一事,别样幸福城被全国各大媒体陆续报道。随之,事件引起了社会各界的高度关注和广泛热议。
一个多月后,别样幸福城举行了复工仪式,但目前,项目施工进度较慢。
呈贡
2盘停工时间不长
相比主城四区,呈贡的停工项目最少。同时,涌鑫哈佛中心和康美健康城,2个项目停工时间较短。

今年8月,呈贡住建局发布了一则通告。
通告显示,有群众反映康美健康城向购房者收取认购金。但项目尚未取得销售许可证,此行为属违法、违规行为。
房小星实踩时,项目工地人员表示,“康美健康城在2019年6月已停工。”

康美健康城已停工(拍摄于2020年8月)
另外两个停工项目,则是位于驼峰街地铁站附近的新都昌广场,和谊康南路地铁站附近的涌鑫哈佛中心。
据涌鑫哈佛中心工地施工人员表示,项目部分地块在春节后就未曾动工,停工原因仍是最常见的资金问题。
据业主表示,新都昌广场原定于2015年6月交付使用,但5年过去了,新都昌广场的商业仍处于停工状态。
究其背后原因,则是项目早在2016年就被法院查封。

新都昌广场业主(图源:留言板)
昆明出台新政
停工烂尾项目或将减少
50个停工、烂尾项目的出现,背后是千千万万个受害的家庭。
如今,他们有的在维权路上心力交瘁,有的在苦苦等待复工,有的无钱租房,被迫住进烂尾楼……
对此,昆明已出台新政,将有效减少昆明烂尾楼增加。
昨晚,昆明发布了《昆明市人民政府办公室关于加强商品房预售资金监管工作的通知(试行)》。
该通知明确,商品房预售项目的预售资金应全部存入监管账户,由监管银行按双方签订的《商品房预售款监管协议》进行监管,2021年1月1日起施行!

届时,停工一年以上出现烂尾的,会被列为一级监管项目,监管资金比例上调为项目预售总额的100%。
对此,你怎么看?
2025-12-08 11:29:51
2025-12-08 11:27:36
2025-12-08 11:25:21
2025-12-08 11:23:06
2025-12-08 11:20:51
2025-12-08 11:18:37
2025-12-08 11:16:22
2025-12-07 23:23:31
2025-12-07 23:21:16
2025-12-07 23:19:01
2025-12-07 23:16:46
2025-12-07 23:14:31
2025-12-07 23:12:16
2025-12-07 23:10:01
2025-12-07 23:07:47
2025-12-07 23:05:32
2025-12-07 23:03:17
2025-12-06 14:39:12
2025-12-06 14:36:58
2025-12-06 14:34:43