苹果获得新专利:手机屏下摄像头和汽车智能大灯
2024-01-30 06:19:58
苹果纯电车型发布“推迟”!奇瑞代工生产,会比问界便宜吗?
据欧洲权威媒体 TopGear 报道,苹果公司旗下首款纯电动车型,原计划将于 2026 年正式推出,现已推迟至 2028 年全球首发,相比原计划再度推迟两年之久。同时该科技公司的高管也降低了原 4 级、5 级自动驾驶的期望,并计划采用更加基本的二级自动驾驶辅助系统。


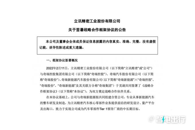
根据此前曝光的信息显示,2022 年 2 月份立讯精密与奇瑞控股集团、奇瑞汽车股份有限公司以及奇瑞新能源汽车股份有限公司共同签署了《战略合作框架协议》,计划共同组建合资公司,并从事新能源汽车的整车研发和制造;其中双方签署的协议内容中包含的排他业务也表示,奇瑞集团不能与其它汽车代工企业合作代工造车业务,但可以独立代工业务和与汽车品牌合作代工业务。




同时这也意味着,立讯精密极大程度上将与奇瑞集团共同联手为 "Apple Car" 代工生产新能源车型,未来主要竞争对手也包含了问界等新能源品牌车型。另据此前消息称,苹果已也与 LG 展开接洽,为其即将推出的电动汽车供应动力电池组;而车机系统、仪表以及中控屏幕等零部件将均由苹果公司独立进行研发。
2024-01-30 06:19:58
2024-01-30 06:17:43
2024-01-30 06:15:29
2024-01-30 06:13:15
2024-01-30 06:11:00
2024-01-26 22:57:04
2024-01-26 22:54:49
2024-01-26 22:52:35
2024-01-26 22:50:20
2024-01-26 22:48:06
2024-01-26 22:45:51
2024-01-26 22:43:37
2024-01-26 22:41:22
2024-01-26 22:39:08
2024-01-26 22:36:53
2024-01-26 07:56:16
2024-01-26 07:54:01
2024-01-25 05:27:49
2024-01-25 05:25:34