7月份30万以上SUV销量前20出炉:问界M9直接无敌_ZAKER新闻
2024-08-18 12:12:39
不闹了!汽车史上最大冤案“速腾断轴事件”已结案!
车坛事,铖然说——邱小铖の原创汽车专栏


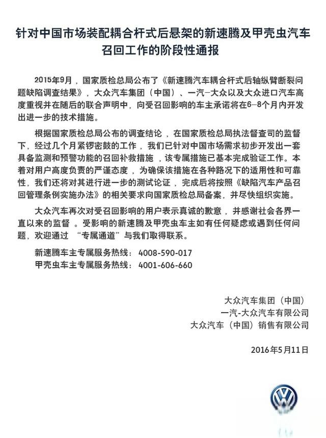
通过上述的“阶段性通报”,我们也可以确认,和8个月之前一汽大众公布的“解决方案”并没有什么太大的差异,大众能拿出的诚意实在有限。未来要让大众方面再对“速腾断轴事件”进行表态,希望几乎非常渺茫的。全国将近60万速腾车主,在为期2年多的维权行动中,最终也以“失败”告终了。“速腾断轴事件”成为中国汽车史上最大的冤案,也属于实至名归。那么,又是什么原因导致了这样的惊天冤案诞生的呢?大众厂家拒不召回皆因一个“利”字作为汽车厂家,召回其实并不可耻。在国内,除了自主品牌,合资品牌、豪华品牌、乃至超豪华品牌针对旗下品牌召回已经不算什么新闻,成熟的汽车消费市场应该把这种汽车生产企业的行为看做一种义务。站在厂家的角度来看,原本可以在新车型上偷工减料降低成本,不料反而造成了更加严重的安全问题,的确是在意料之外。但要厂家去承担偷工减料所要付出的经济成本,也是非常庞大,要知道速腾车可是全国销量一直很出色的紧凑型车。如果按照每台车更换独立悬架4000元的成本计算,60万车主就需要24亿元召回成本,这对于一个汽车企业来说,显然是无法承担的。当务之急,是用最少的成本来解决这个公关危机。所以,就会出现了“打补丁”不换独立悬架的召回方案。当经济利益和车主利益发生冲突的时候,相信在国内很多企业都是把经济利益放在首位吧,我们能了解到的大众就是这样的企业。相关部门和媒体在事件中始终很疲软说到质量召回问题,很多朋友都会想到相关质检部门和媒体。在这两年中,质检总局虽然多次公开发布申明强调了速腾车型的质量问题,并收集到了大量车主的投诉和案例,要求一汽大众厂家拿出切实可行的办法。但一汽大众始终没有更车主更换独立悬架,只是“打补丁”敷衍,作为相关职能部门明知道质量问题无法彻底解决,却在一定程度上默认了一汽大众的做法,也非常值得深思。再说媒体中起到了那些作用吧?当“速腾断轴事件”被曝出之后,几乎所有的媒体都进行了报道。当然绝大多数的媒体都因此赚了一大票,在此也不得不佩服一汽大众的公关能力,用风骚的公关手段征服了绝大多数媒体的话语权。去年央视315前的速腾广告,和各种地方台的速腾广告,就已经很好说明问题了。目前,能为车主说话的媒体已经寥寥无几了。这个里面的原因,自然也不言而喻。面对这样残酷的竞争车主又何去何从将近2年的时间,速腾车主已经很努力了,经历了多次游行、抗议都好像没什么卵用。甚至有多位车主被警察叔叔约谈,公司领导约谈的情况也非常多。作为弱势的消费者,最基本的知情权和安全感却不能保证。速腾车主现在也不得不面对这种,叫天天不应叫地地不灵的现状。在笔者看来,车主目前遇到的问题,说白了也就是“是否可以更换独立悬架”的问题。如果要彻底解决这个问题,也就4000元左右的现实问题。当车主把这个4000元的问题,上升至整个家庭安全的问题时,或许就不算什么问题了。对于速腾车主说了说,4000元的费用真的就很贵吗?在笔者看来,为了可以避免车毁人亡的悲剧,这都是值得的。在此,作为速腾车主的朋友,笔者只给广大车主两个意见:1、自费更换独立悬架。2、把速腾给置换掉。对家庭负责,对自己负责的速腾车主,都是好样的。未来还需要你们自己去面对,学会好好生活,别在这种没有结果的事上面浪费时间和精力了。写在最后在帮速腾车主维权的这2年多日子里邱小铖写了相关原创文章30多篇发布平台超过25个累计阅读量(播放量)超过2000万拒绝了一汽大众方面的任何合作、活动邀请,包括奥迪拒绝了一汽大众参观长春工厂的邀请没有收过一汽大众1分钱公关费和1份礼品不求名利,只求问心无愧速腾断轴的事,今天就此结案,笔者就此不再过问!邱小铖(微信号:wxqiuyicheng),全国知名新锐自媒体人,WeMedia自媒体联盟成员,其创立的“铖然说”专栏已入驻超过20个自媒体平台。有态度,邱小铖就是那么任性!
通过上述的“阶段性通报”,我们也可以确认,和8个月之前一汽大众公布的“解决方案”并没有什么太大的差异,大众能拿出的诚意实在有限。未来要让大众方面再对“速腾断轴事件”进行表态,希望几乎非常渺茫的。全国将近60万速腾车主,在为期2年多的维权行动中,最终也以“失败”告终了。“速腾断轴事件”成为中国汽车史上最大的冤案,也属于实至名归。那么,又是什么原因导致了这样的惊天冤案诞生的呢?

大众厂家拒不召回皆因一个“利”字
作为汽车厂家,召回其实并不可耻。在国内,除了自主品牌,合资品牌、豪华品牌、乃至超豪华品牌针对旗下品牌召回已经不算什么新闻,成熟的汽车消费市场应该把这种汽车生产企业的行为看做一种义务。站在厂家的角度来看,原本可以在新车型上偷工减料降低成本,不料反而造成了更加严重的安全问题,的确是在意料之外。但要厂家去承担偷工减料所要付出的经济成本,也是非常庞大,要知道速腾车可是全国销量一直很出色的紧凑型车。如果按照每台车更换独立悬架4000元的成本计算,60万车主就需要24亿元召回成本,这对于一个汽车企业来说,显然是无法承担的。当务之急,是用最少的成本来解决这个公关危机。所以,就会出现了“打补丁”不换独立悬架的召回方案。当经济利益和车主利益发生冲突的时候,相信在国内很多企业都是把经济利益放在首位吧,我们能了解到的大众就是这样的企业。

相关部门和媒体在事件中始终很疲软
说到质量召回问题,很多朋友都会想到相关质检部门和媒体。在这两年中,质检总局虽然多次公开发布申明强调了速腾车型的质量问题,并收集到了大量车主的投诉和案例,要求一汽大众厂家拿出切实可行的办法。但一汽大众始终没有更车主更换独立悬架,只是“打补丁”敷衍,作为相关职能部门明知道质量问题无法彻底解决,却在一定程度上默认了一汽大众的做法,也非常值得深思。

再说媒体中起到了那些作用吧?当“速腾断轴事件”被曝出之后,几乎所有的媒体都进行了报道。当然绝大多数的媒体都因此赚了一大票,在此也不得不佩服一汽大众的公关能力,用风骚的公关手段征服了绝大多数媒体的话语权。去年央视315前的速腾广告,和各种地方台的速腾广告,就已经很好说明问题了。目前,能为车主说话的媒体已经寥寥无几了。这个里面的原因,自然也不言而喻。
面对这样残酷的竞争车主又何去何从
将近2年的时间,速腾车主已经很努力了,经历了多次游行、抗议都好像没什么卵用。甚至有多位车主被警察叔叔约谈,公司领导约谈的情况也非常多。作为弱势的消费者,最基本的知情权和安全感却不能保证。速腾车主现在也不得不面对这种,叫天天不应叫地地不灵的现状。

在笔者看来,车主目前遇到的问题,说白了也就是“是否可以更换独立悬架”的问题。如果要彻底解决这个问题,也就4000元左右的现实问题。当车主把这个4000元的问题,上升至整个家庭安全的问题时,或许就不算什么问题了。对于速腾车主说了说,4000元的费用真的就很贵吗?在笔者看来,为了可以避免车毁人亡的悲剧,这都是值得的。在此,作为速腾车主的朋友,笔者只给广大车主两个意见:1、自费更换独立悬架。2、把速腾给置换掉。对家庭负责,对自己负责的速腾车主,都是好样的。未来还需要你们自己去面对,学会好好生活,别在这种没有结果的事上面浪费时间和精力了。
写在最后
在帮速腾车主维权的这2年多日子里
邱小铖写了相关原创文章30多篇
发布平台超过25个
累计阅读量(播放量)超过2000万
拒绝了一汽大众方面的任何合作、活动邀请,包括奥迪
拒绝了一汽大众参观长春工厂的邀请
没有收过一汽大众1分钱公关费和1份礼品
不求名利,只求问心无愧
速腾断轴的事,今天就此结案,笔者就此不再过问!
邱小铖(微信号:wxqiuyicheng),全国知名新锐自媒体人,WeMedia自媒体联盟成员,其创立的“铖然说”专栏已入驻超过20个自媒体平台。有态度,邱小铖就是那么任性!
2024-08-18 12:12:39
2024-08-18 12:10:24
2024-08-18 12:08:10
2024-08-18 12:05:55
2024-08-18 12:03:41
2024-08-18 12:01:26
2024-08-18 11:59:12
2024-08-18 11:56:57
2024-08-18 11:54:42
2024-08-18 11:52:28
2024-08-06 20:02:20
2024-08-06 20:00:05
2024-08-06 19:57:49
2024-08-06 19:55:33
2024-08-06 19:53:17
2024-08-06 19:51:02
2024-08-06 19:48:46
2024-08-06 12:07:30
2024-08-06 12:05:14
2024-08-06 12:02:58