温州消防车爆炸(温州两动车相撞起火)
2023-08-22 17:36:07
河南高速禁止运输车辆通行吗(河南高速公路禁止危险货物运输车辆通行)
大河报·豫视频记者 邵可强 按照河南省高速公路危险货物运输车辆常态化通行管理措施:元旦、春节、清明节、劳动节、端午节、中秋节、国庆节等法定节假日,全天禁止危险货物运输车辆在全省高速公路通行2022年国庆假期,河南高速公路禁止危险货物运输车辆通行,具体禁行时间自2022年10月1日0时至10月8日6时运送民生、应急、医疗、防疫等危险货物运输车辆,应当在每日0至6时以外的时间段通行,现在小编就来说说关于河南高速禁止运输车辆通行吗?下面内容希望能帮助到你,我们来一起看看吧!

河南高速禁止运输车辆通行吗
大河报·豫视频记者 邵可强
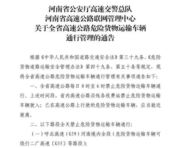
按照河南省高速公路危险货物运输车辆常态化通行管理措施:元旦、春节、清明节、劳动节、端午节、中秋节、国庆节等法定节假日,全天禁止危险货物运输车辆在全省高速公路通行。2022年国庆假期,河南高速公路禁止危险货物运输车辆通行,具体禁行时间自2022年10月1日0时至10月8日6时。运送民生、应急、医疗、防疫等危险货物运输车辆,应当在每日0至6时以外的时间段通行。
在此提醒相关运输企业和相应车型车辆驾驶人提前安排调整运输计划,合理选择出行时间和路线,并通过“河南高速公安”微博微信平台、交通运输服务监督电话12328、高速公路沿线电子显示屏等途径,及时获取道路通行信息。
对违反高速公路禁限行规定的危险货物运输车辆,河南高速交警将依法对车辆及驾驶人给予处罚,并将违法信息抄告运输车辆企业所在地人民政府、交通安全委员会、安监部门、交通运输部门,督促落实安全监管主体责任。构成犯罪的,依法追究刑事责任。
河南高速交警提醒,国庆假期期间,省内高速公路沿线各收费站禁止危险货物运输车辆驶入,已在高速公路上行驶的危险货物运输车辆,应当就近驶离高速公路,请危险货物运输车辆驾驶人提前规划行车路线。
高速公路服务区燃油(气)配送企业,应当主动到加油 (气)站所属高速公路运营管理单位报备车辆信息,经收费站核对信息后,在每日8时至20时经由配送目的地与收费站之间最近路线配送。配送车辆应严格遵守临时交通管制措施。
运送民生、应急、医疗、防疫等危险货物运输车辆,优先保障通行。
下载豫视频APP,一键找记者
来源:大河报·豫视频 编辑:王凤华
,
2023-08-22 17:36:07
2023-08-22 17:33:53
2023-08-22 17:31:38
2023-08-22 17:29:24
2023-08-22 17:27:09
2023-08-22 17:24:55
2023-08-21 01:08:15
2023-08-21 01:06:00
2023-08-21 01:03:45
2023-08-21 01:01:31
2023-08-21 00:59:16
2023-08-21 00:57:02
2023-08-21 00:54:47
2023-08-21 00:52:32
2023-08-21 00:50:18
2023-08-21 00:48:03
2023-08-19 22:00:45
2023-08-19 21:58:30
2023-08-19 21:56:16
2023-08-19 21:54:01