我为什么说三只松鼠的屁股歪没得洗!模特其实是rh老手!
2023-10-31 13:43:29
轮椅购买测评:十大轮椅品牌,你Pick哪一家?
本期导读(想直接看小结的小伙伴请直接拖到最下方哦):一.十大轮椅品牌介绍(以下排名不分先后)
二.常见轮椅种类
三.十大轮椅品牌热销款对比
一.十大轮椅品牌介绍(以下排名不分先后)


互邦(上海互邦智能康复设备股份有限公司)成立于1990年,一直致力于为广大消费者提供高质量的轮椅。“可移动是一个人自主生活的关键”是互邦不渝的理念。互邦专业生产手动轮椅、电动轮椅、智能康复护理设备,以及其他康复辅助辅具产品。此外,互邦还推出了“共享轮椅”服务,投放到全国300多家各大医院,以北京上海为主要投放地点。在天猫、京东和拼多多均设有旗舰店。
价位:手动轮椅:¥428-1798;电动轮椅:¥2280-5580
2.鱼跃(官网:https://www.yuwell.com/)鱼跃医疗(江苏鱼跃医疗设备股份有限公司)成立于1998年,作为中国最大的医疗器械供应商,鱼跃产品主要涵盖呼吸供氧、血压血糖、康复护理、感控消毒、手术器械、高值耗材、中医器械、高分子卫生辅料等多个领域。轮椅是鱼跃涉及的其中一个领域,属于康复护理系统。在天猫和京东设有旗舰店。
价位:手动轮椅:¥429-729;电动轮椅:¥3180-4180
3.凯洋(官网:http://www.nhkaiyang.com/)凯洋(广东凯洋医疗科技集团有限公司)成立于2002年,是一家专业从事研发、生产和销售康复器械、护理设备、医疗电子产品及其配套产品的综合性大型集团企业,主要产品有:轮椅系列、厕椅系列、助行器拐杖系列、医疗床和医院家具系列、制氧机和雾化器系列。凯洋还是残运会指定轮椅品牌,旗下有残疾人运动轮椅和儿童脑瘫轮椅,支持轮椅定制,具体情况需要联系客服沟通。在天猫和京东设有旗舰店。
价位:手动轮椅:¥398-1838;电动轮椅:¥3630(目前仅一款)
4.佛山轮椅(官网:http://www.fsdfmed.com/)佛山轮椅(佛山市东方医疗设备厂有限公司)成立于1990年,是一家专注康复类医疗器械,集研发、生产、销售于一体的公司,主要产品包括轮椅车、座便沐浴椅、拐杖助行器、医用床等康复辅助器具。佛山轮椅也有适用于残疾人的运动轮椅,不支持个人定制,可接批量定制。其官方旗舰店设在1688。
价位:手动轮椅:¥618-4000;电动轮椅:¥8760-12480
5.恒倍舒(官网:暂无)
价位:手动轮椅:¥258-1988;电动轮椅:¥2640-5280
6.迈德斯特(官网:http://www.maidesite.com/)

迈德斯特(衡水恒泽康医疗器械有限公司)成立于2013年,该公司主营产品包括:医用护理床系列、家用护理床系列、养老院系列、轮椅系列、防褥疮气床垫系列以及其他医用产品。在天猫和京东设有旗舰店。
价位:手动轮椅:¥298-728;电动轮椅:¥2030-9980
7.三贵(官网:www.china-miki.com/)三贵(三贵康复器材上海有限公司)成立于2002年,品牌源于日本,始创于1965年,主营康复器材及介护产品。公司本着"贵在品质,贵在服务,贵在理念"的企业精神,致力开发及生产"安全、舒适、轻便、适合"的产品。在天猫和京东设有旗舰店。
价位:手动轮椅:¥1580-9800;电动轮椅:¥6280-8980
8.卫美恒(官网:http://www.vermeiren.com.cn/index-cn.html)卫美恒(卫美恒苏州医疗器械有限公司)成立于2005年,品牌源于欧洲,母公司N.V.VermeirenN.V.成立于1957年,是一家历史超过50年的欧洲知名轮椅、家用医疗辅助器械及病床生产企业。量身定制轮椅领航者。卫美恒一直秉承的经营理念是“让轮椅满足使用者的需求,而不是使用者来适应轮椅”。有儿童轮椅,同时支持轮椅定制,具体情况可联系客服沟通。在天猫设有旗舰店。
价位:手动轮椅:¥699-6999;电动轮椅:¥11999(目前仅一款)
9.中进(官网:http://www.zhjmedical.com/)中进(常州中进医疗器材股份有限公司)成立于2006年,专注于定制康复器材领域,专业生产/销售轮椅制品的康复产品制造企业。中进还推出了“共享轮椅”服务,目前已投放800多家医院,部分医院名单见下图。此外,中进还有儿童轮椅和运动轮椅。在天猫和京东设有旗舰店。

价位:手动轮椅:¥206-42800;电动轮椅:¥8800-70000
康扬(上海杰开扬医疗器械有限公司)成立于2006年,品牌源于德国,始创于1987年,专注研发拐杖、轮椅、电动轮椅、电动代步车等医疗行动辅具产品。康扬官网有“适配宝”的功能,可以根据你需要的行动辅具种类、成人/儿童、独立程度、体重等等进行轮椅推荐,方便进行轮椅挑选。此外,康扬还支持轮椅定制,具体情况需要联系售后沟通。在天猫和京东设有旗舰店。
价位:手动轮椅:¥1180-4980;电动轮椅:¥9800-38800
二.常见轮椅种类

鱼跃H062(不可折背)

互邦HBL21蓝色款(可折背)
2.半躺/全躺高靠背轮椅

恒倍舒HQT-01D升级液压一体轮加厚双坐垫款

迈德斯特SDLY114经典功能款
3.可上飞机便携轮椅

卫美恒ECLBobbyEco
4.儿童轮椅

卫美恒ECLX2儿童款

凯洋KY958LC脑瘫轮椅儿童款
5.运动轮椅

凯洋运动轮椅

中进篮球轮椅
6.电动轮椅

三贵Miki电动轮椅若葉JRWD602

康扬电动轮椅KP-80可坐可站
三.十大轮椅品牌热销款对比
挖掘机搜集了十大轮椅品牌天猫旗舰店销量第一的手动轮椅(佛山轮椅是1688旗舰店),主要是普通轮椅和半躺/全躺高靠背轮椅,想知道它们都有什么特别之处吗?一起来看看吧!
十大品牌热销的千元以内的普通轮椅有互邦HBL21、鱼跃H062、凯洋KY863-16和佛山轮椅FS809F5。这四款有不少共同之处:
但也有许多不同之处,具体如下图:

备注:1.自锁刹车是由护理者控制,按下以后可以直接驻停,无需长按后手刹,用于短时间暂停。2.脚踩杆:脚踩助力,推车上台阶过小障碍不再费力,行驶更方便,更省力。
总的来说,这四款轮椅比较平价,整体情况差别不大。佛山轮椅采用了钢质,重量较重,其余三款均为铝合金材质,重量较轻。但是这几款轮椅的扶手均不可拆卸,对于侧面转移需求较多的患者,建议还是选择扶手可拆的轮椅。2.普通轮椅(千元以上)十大品牌热销的千元以上的普通轮椅有三贵MPT-43JL、卫美恒ECLBobby、中进NA-412、康扬SM150.5C(22寸后轮款)。这四款有以下共同之处:
但也有不同之处,具体如图:

备注:1.航太铝合金=航钛铝合金=7003铝合金(为啥tai不一样?店铺写的不一样,我也没辙);2.安全刹功能同自锁刹车;3.过阶脚踏设计:轻轻一踏可以将轮椅前轮抬起,便于通过路障
这四款轮椅选用了更优质的材料,三贵和中进选用了航太铝合金,卫美恒和康扬选用了镁铝合金,这两种材料强度高、韧性高、不易变形、有良好的耐磨性、重量轻,因此价格也更贵。卫美恒和中进这两款扶手可后掀,便于进行侧面转移,但同时这两款都没有手轮,只能由他人推行,因此更适用于自身行动能力差,需要长期看护的人。此外,卫美恒这款也可登飞机、上高铁、上火车,旅游出行更方便。3.半躺/全躺高靠背轮椅十大品牌热销的半躺/全躺高靠背轮椅有恒倍舒HQT-01D(升级液压一体轮加厚双坐垫款)和迈德斯特SDLY114经典功能款。这两款有以下共同之处:
其不同之处,见下图:

这两款综合对比来看,配置和功能相差不大,但是恒倍舒这款价格更优惠,性价比更高。
看完十款轮椅,我们来个小总结。

以上就是十大品牌热销第一的手动轮椅的介绍啦!你Pick哪一款呢?无论你心仪的是哪一款,每个品牌都有不同的优点,款式也很丰富,今天挖掘机只是介绍了各品牌销量第一的手动轮椅,并不能代表其他款式。总之,没有一款轮椅能满足所有人的需求,想要选合适的轮椅,还要因人而异,适合自己的才是最好的。
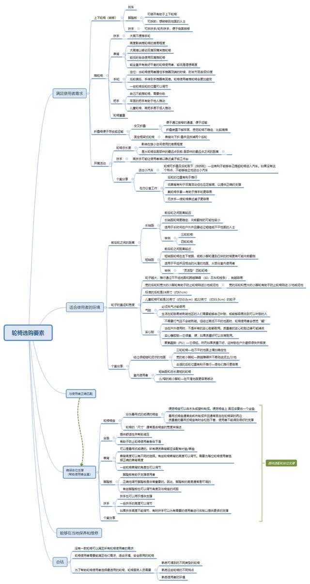
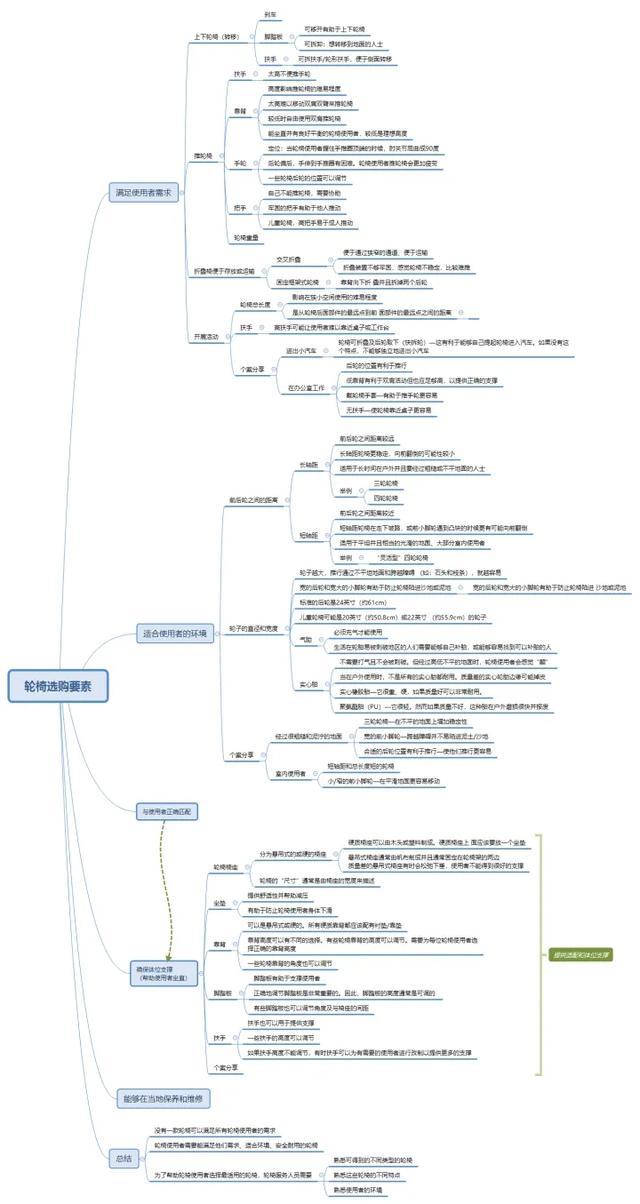
最后,奉上一份轮椅选购要素的思维导图,希望可以在你选购轮椅时帮助到你。


说明:1.以上品牌排名不分先后。2.轮椅价格是截止2020.07.08的数据,非优惠后的价格,具体价格以实际购买页面为准。3.以上图片和数据均来自于各品牌官网和品牌旗舰店,具体请以实物为准。4.如有侵权,请联系删除。
参考资料
1.世界卫生组织.轮椅服务初级教程教师手册(WheelchairServiceTrainingPackage-BasicLevel).(2014).海天出版社.ISBN978-7-5507-1208-9.
2023-10-31 13:43:29
2023-10-31 13:41:15
2023-10-31 13:39:00
2023-10-31 09:35:27
2023-10-31 09:33:13
2023-10-31 09:30:58
2023-10-31 09:28:44
2023-10-31 09:26:29
2023-10-31 09:24:15
2023-10-31 09:22:00
2023-10-31 09:19:46
2023-10-31 09:17:31
2023-10-31 09:15:17
2023-10-29 01:49:53
2023-10-29 01:47:39
2023-10-29 01:45:24
2023-10-29 01:43:09
2023-10-29 01:40:54
2023-10-29 01:38:39
2023-10-29 01:36:24