教你几个有趣的要微信方式,帮你轻松要到她的微信!
2024-01-15 05:01:17
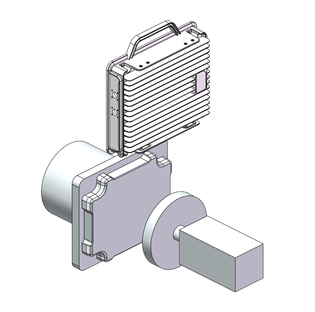
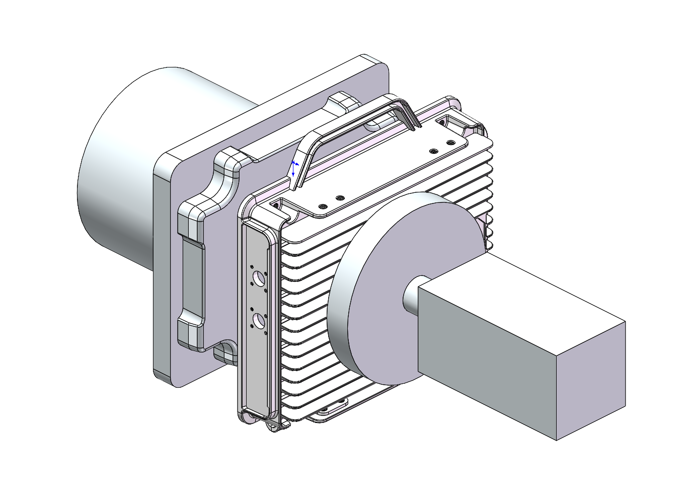
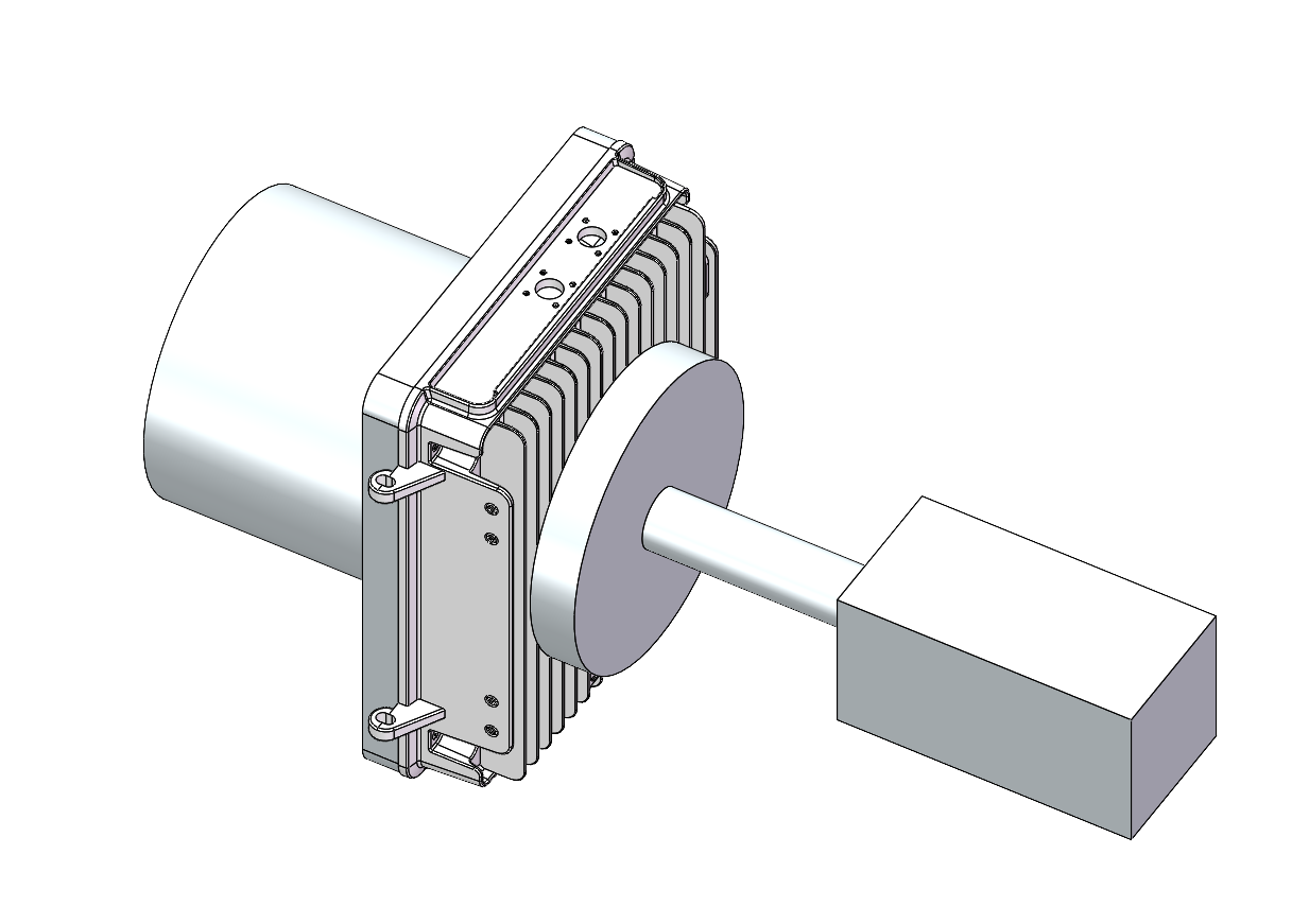
压铸铝工艺过程(铝压铸产品加工流程)
1.从压铸模具里取出来的铝制产品。

2.手工或者机械的方式去掉排气,进料的废料。

3.用气动砂带机去掉多余的进料口,排气包废料。
此砂带机小巧,方便,去除小面积毛刺比较灵活,简单,废料去除后,不会损伤产品。



4.产品抛丸处理
作用:1.去除细小毛刺。2.喷塑的表面附着力会提升。3.掩盖部分压铸缺陷,让产品更加美观。
根据产品大小选择不同的抛丸设备。

5.CNC 数控机床加工去除多余的排气包废料。
1.减少人工用锉刀,砂带等方式来去除排气废料。
2.蓝色面开模的时候预留1毫米加工余量,因此需要CNC加工到所需要的尺寸。
3.CNC机加工,可以使产品表面光滑,平整,无毛刺,产品不损坏

6.CNC 铣刀去除顶杆凸点。

7.CNC,加工螺纹孔。

8.侧面孔位,利用四轴CNC ,放在专用气动治具上加工,当完成一个面后,轴会旋转90度,继续加工下一个面,大量减少人工时间,并保证产品的准确性。
’




9.清洗,精修,表面氧化处理。
10,喷塑
因为密封槽里面不允许有塑粉,会影响信号的屏蔽,因此需要对密封槽做放喷塑处理。利用硅胶圈的弹性性能来防止塑粉飞入产品。




11.丝印
12.气密封测试
13.装配
14.包装
2024-01-15 05:01:17
2024-01-15 04:59:12
2024-01-15 04:57:07
2024-01-15 04:55:02
2024-01-15 04:52:57
2024-01-15 01:56:54
2024-01-15 01:54:49
2024-01-15 01:52:44
2024-01-15 01:50:39
2024-01-15 01:48:34
2024-01-15 03:24:00
2024-01-15 01:44:24
2024-01-15 01:42:19
2024-01-15 01:40:14
2024-01-15 01:38:10
2024-01-14 18:04:35
2024-01-14 18:02:30
2024-01-14 18:00:25
2024-01-14 17:58:20
2024-01-14 17:56:15