erp是什么意思,erp在普通心理学中是什么意思?
2023-09-01 09:02:25
重量单位换算题四年级下册,四年级单位换算是什么意思
本文目录
1.四年级单位换算是什么意思 2.小学四年级长度单位换算题 3.重量单位换算表大全 4.人教版四年级下册数学单位换算表
四年级单位换算如下:
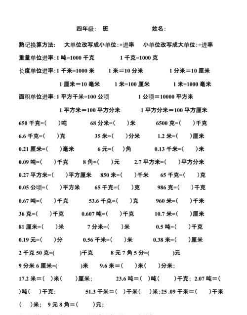
长度单位换算:1千米=1000米1米=10分米1分米=10厘米1米=100厘米1厘米=10毫米。
面积单位换算:1平方千米=100公顷1公顷=10000平方米1平方米=100平方分米。
体(容)积单位换算:1立方米=1000立方分米1立方分米=1000立方厘米1立方分米=1升1立方厘米=1毫升。
重量单位换算:1吨=1000千克 1千克=1000克 1千克=1公斤。

四年级单位换算技巧口诀
要想将单位换算学好,将公式背熟是第一步,其次就是要掌握下面两句口诀,将两者合二为一,便能万无一失,题目基本上都不会错。
单位换算分大小,大单位换小单位用×进率,小单位换大单位用÷进率。遇到单位换算题,首先要看题目要求是由大单位换小单位,还是由小单位换大单位,其做法完全不同。
孩子的数学思维一旦打开就一发不可收拾,低年级的孩子家长不要过度看待分数,关键是要培养孩子自主思考的良好习惯。
孩子向家长提问时,家长应感到高兴,第一时间表扬孩子的主动提问,再者就是引导孩子自己想出答案,通过反复思考得到答案,千万不要孩子一问家长就直接说出答案,时间久了孩子便不会思考,完全依赖于他人。
长度单位:千米、米、分米、厘米、毫米 1米=( )分米1千米=( )米
1米=( )厘米
1分米=( )厘米
1厘米=( )毫米
60毫米=( )厘米
8米=( )分米
400厘米=( )米
50厘米=( )米
3600米=( )千米( )米
4米7厘米=( )厘米
4.2米=( )米( )厘米
3千米50米=( )千米
100厘米=()米
78厘米=()米

重量单位的换算主要是:
1吨(1t)=1000千克(1000kg)。1千克(1kg)=1000克(1000g)
一斤等于500克(500g),一公斤等于1千克(1kg)
1克(1g)等于1000毫克(1000mg)
1000000毫克(1000000mg)=1千克(1kg)
如果说1L多少kg的话,与物质的比重相关,纯水1L=1kg

一 长度
常用长度单位 :千米(km) 米(m) 分米(dm) 厘米(cm) 毫米(mm) 单位之间的换算 (相邻单位间的进率是10)
1厘米 =10 毫米 1分米 =10 厘米 1米 =10分米 1千米 =1000 米 二 面积
(一)什么是面积 :面积就是物体所占平面的大小。对立体物体的表面的多少的测量一般称表面积。 (二)常用的面积单位 :平方毫米 平方厘米 平方分米 平方米 平方千米 (三)面积单位的换算
1平方厘米 =100 平方毫米 1平方分米=100平方厘米 1平方米 =100 平方分米 1公倾 =10000 平方米 1平方千米=100 公顷 三 体积和容积
(一)什么是体积、容积
体积,就是物体所占空间的大小。
容积,箱子、油桶、仓库等所能容纳物体的体积,通常叫做它们的容积。 (二)常用单位
1 体积单位 :立方米 立方分米 立方厘米 2 容积单位 : 升 毫升 (三)单位换算
1 体积单位 :1立方米=1000立方分米 1立方分米=1000立方厘米 2 容积单位 : 1升=1000毫升 1升=1立方米 1毫升=1立方厘米 四 质量(重量)
(一)什么是质量 :质量,就是表示表示物体有多重。 (二)常用单位 :吨 t 千克 kg 克 g (三)常用换算 :一吨=1000千克 1千克=1000克 五 时间
(一)什么是时间 :是指有起点和终点的一段时间
(二)常用单位 :世纪、 年 、 月 、 日 、 时 、 分、 秒
(三)单位换算 :1世纪=100年 1年=365天(平年) 一年=366天 (闰年)
一、三、五、七、八、十、十二是大月 大月有31 天
四、六、九、十一是小月小月 小月有30天 平年2月有28天 闰年2月有29天 1天= 24小时 1小时=60分 一分=60秒
六 货币
(一)什么是货币
货币是充当一切商品的等价物的特殊商品。货币是价值的一般代表,可以购买任何别的商品。 (二)常用单位 :元 角 分
(三)单位换算 :1元=10角=100分 1角=10分

以上就是关于重量单位换算题四年级下册,四年级单位换算是什么意思的全部内容,以及重量单位换算的相关内容,希望能够帮到您。
2023-09-01 09:02:25
2023-09-01 09:00:20
2023-09-01 08:58:15
2023-09-01 08:56:10
2023-09-01 08:54:05
2023-09-01 00:27:01
2023-09-01 00:24:56
2023-09-01 00:22:51
2023-09-01 00:20:46
2023-09-01 00:18:41
2023-09-01 00:16:36
2023-09-01 00:14:31
2023-09-01 00:12:26
2023-09-01 00:10:21
2023-09-01 00:08:16
2023-08-31 14:44:55
2023-08-31 14:42:50
2023-08-31 14:40:45
2023-08-31 14:38:40
2023-08-31 14:36:35