孟母三迁发生在哪里,孟母三迁从中可以看出教育孩子的过程中应该注意哪些问题
2023-09-02 02:03:27
汽油主要化学成分,汽油主要成分的化学式是什么?
本文目录
1.汽油主要成分的化学式是什么? 2.汽油主要化学成分是甲烷吗 3.汽油的主要成分 4.汽油的主要成分
汽油是石油产品之一,其主要成分的化学式为C8H18。
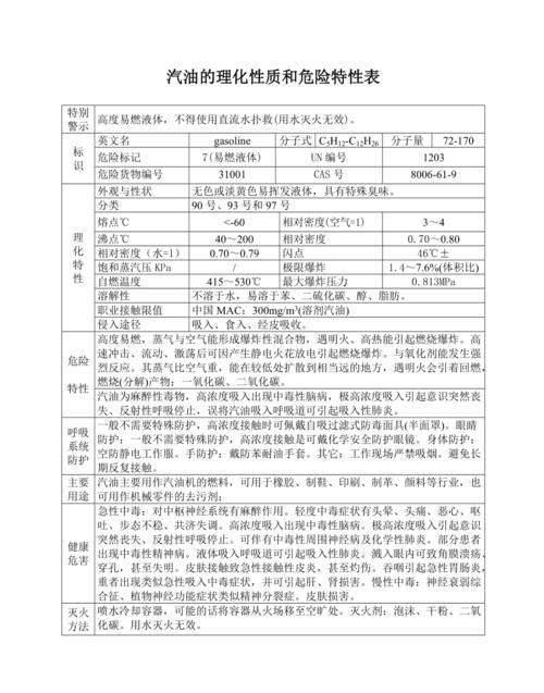
汽油主要成分为C5~C12脂肪烃和环烷烃类,以及一定量芳香烃,没有固定的化学式。汽油在常温下为无色至淡黄色的易流动液体,很难溶解于水,易燃,馏程为30至220摄氏度,空气中含量为74~123克/立方米时遇火爆炸。汽油的热值约为44000千焦/千克(燃料的热值是指1千克燃料完全燃烧后所产生的热量)。

汽油的特点
汽油常常含有机械杂质和水分。机械杂质会造成油路堵塞,磨损加剧等严重后果。水分混入汽油中,会加速汽油的氧化,并与汽油中低水分子有机酸生成酸性水溶液而腐蚀金属,低温时易结冰形成冰粒堵塞油路。所以车用汽油中应严格控制机械杂质和水分混入。
汽油在常温和液相条件下抵抗氧化的能力称为汽油的氧化安定性,简称安定性。评定汽油安定性的指标分为碘值、实际胶质、诱导期。
以上内容参考百度百科-汽油

1、汽油主要成分为C5~C12脂肪烃和环烷烃类,以及一定量芳香烃,没有固定的化学式。汽油在常温下为无色至淡黄色的易流动液体,很难溶解于水,易燃,馏程为30至220摄氏度,空气中含量为74~123克/立方米时遇火爆炸。汽油的热值约为44000千焦/千克(燃料的热值是指1千克燃料完全燃烧后所产生的热量)。
2、汽油由原油分馏及重质馏分裂化制得。原油加工过程中,蒸馏、催化裂化、热裂化、加氢裂化、催化重整、烷基化等单元都产出汽油组分,但辛烷值不同,如直馏汽油辛烷值低,不能单独作为发动机燃料。
3、此外,杂质硫含量也不同,因此硫含量高的汽油组分还需加以脱硫精制,之后,将上述汽油组分加以调合,必要时需加入高辛烷值组分,最终得到符合国家标准的汽油产品。
汽油,主要成分是
C
4
~C
12
烃类,为混合烃类物品之一。是一种无色或淡黄色、易挥发和易燃液体,具有特殊臭味。汽油不溶于水,易溶于苯、二硫化碳和醇,
极易溶于脂肪。工业上主要用作汽油机的燃料,也用于橡胶、制鞋、印刷、制革、油漆、洗染等行业,也可用作机械零件的清洗剂。
汽油有一个重要的物理特性,即它非常容易气化,挥发性强。有时我们用肉眼也能看到汽油液面有一层蒸腾着的雾气。
1升
汽油能挥发成
100~400升蒸气,扩散到很大的空间。有时火源离开汽油似乎很远,但与汽油蒸气接触仍会引起燃烧。
汽油的成分比较复杂,主要是烷烃,从碳四到碳十二,其中以碳五到碳九为主。各种汽油的组分有不同,所以它们的理化常数也不一样,有一定的幅度,比如:沸点为
40~200℃,闪点为-58~10℃,比重为0.67~0.71,爆炸极限约为1.3~6%。
很高兴为您解答有用请采纳

主要成分为C5~C12脂肪烃和环烷烃类,以及一定量芳香烃,没有固定的化学式。
汽油在常温下为无色至淡黄色的易流动液体,很难溶解于水,易燃,馏程为30℃至220℃,空气中含量为74~123克/立方米时遇火爆炸。汽油的热值约为44000kJ/kg(燃料的热值是指1kg燃料完全燃烧后所产生的热量)。
汽油由原油分馏及重质馏分裂化制得。原油加工过程中,蒸馏、催化裂化、热裂化、加氢裂化、催化重整、烷基化等单元都产出汽油组分,但辛烷值不同,如直馏汽油辛烷值低,不能单独作为发动机燃料;
此外,杂质硫含量也不同,因此硫含量高的汽油组分还需加以脱硫精制,之后,将上述汽油组分加以调合,必要时需加入高辛烷值组分,最终得到符合国家标准的汽油产品。

扩展资料:
1、根据制造过程,汽油组分可分为直馏汽油、热裂化汽油(焦化汽油)、催化裂化汽油、催化重整汽油、叠合汽油、加氢裂化汽油、烷基化汽油和合成汽油等。
2、汽油产品根据用途可分为航空汽油、车用汽油、溶剂汽油三大类。前两者主要用作汽油机的燃料,广泛用于汽车、摩托车、快艇、直升飞机、农林业用飞机等。
溶剂汽油则用于合成橡胶、油漆、油脂、香料等生产;汽油组分还可以溶解油污等水无法溶解的物质,起到清洁油污的作用;汽油组分作为有机溶液,还可以作为萃取剂使用。
参考资料来源:
百度百科-汽油
以上就是关于汽油主要化学成分 ,汽油主要成分的化学式是什么?的全部内容,以及汽油主要化学成分 的相关内容,希望能够帮到您。
2023-09-02 02:03:27
2023-09-01 22:26:34
2023-09-01 22:24:29
2023-09-01 22:22:24
2023-09-01 22:20:19
2023-09-01 22:18:14
2023-09-01 22:16:09
2023-09-01 22:14:05
2023-09-01 22:12:00
2023-09-01 22:09:55
2023-09-01 22:07:50
2023-09-01 11:41:01
2023-09-01 11:38:56
2023-09-01 11:36:51
2023-09-01 11:34:46
2023-09-01 11:32:41
2023-09-01 11:30:36
2023-09-01 11:28:31
2023-09-01 11:26:26
2023-09-01 11:24:21