再婚如何相处(要用六个方法来相处)
2023-10-23 16:30:53
无锡最新地铁规划图(一纵四横无锡未来高铁格局定了)
“一纵四横”!无锡未来高铁格局定了!
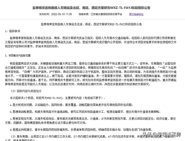
近日,无锡交通局发布了《盐泰锡常宜铁路接入无锡站及北延、南延、西延方案研究招标公告》。

招标内容:盐泰锡常宜铁路接入无锡站及北延、南延、西延方案研究资金已落实,招标人为无锡市交通运输局。现招标人委托招标代理江苏恒泰建设工程咨询有限公司对盐泰锡常宜铁路接入无锡站及北延、南延、西延方案研究进行国内公开招标。
公告显示:铁路是国民经济大动脉、关键基础设施和重大民生工程,是综合交通运输体系的骨干和主要交通方式之一。
近年来,无锡围绕“全国性综合交通枢纽城市”主定位,正在全力推进铁路重大项目的规划建设。

根据规划无锡将形成“一纵四横”的对外高速铁路通道:
“一纵”为盐泰锡常宜铁路,
“四横”为京沪高铁、沪宁城际、南沿江城际铁路以及宁杭高铁,
整体呈现东西强、南北弱的局面。
为系统提升无锡铁路对外通道水平,一方面需要构建高标准北上、南下路径,全面对接京沪辅助通道;另一方面需要补短板、强弱项,谋划无锡西南向通道,对接安徽宣城方向,开辟对外新通道。
基于此,特开展相关专题研究工作:研究如何依托盐泰锡常宜铁路进一步拓展无锡铁路对外联通能力,重点开展盐泰锡常宜铁路是否可能引入无锡站,以及向北往淮安方向、向南往浙江湖州方向、向西往安徽宣城方向延伸的方案研究。
2
多条重要铁路线即将接入!
目前,无锡“一纵四横”的铁路线中,唯有盐泰锡常宜铁路、南沿江城际铁路仍在建。
【盐泰锡常宜铁路】
资料显示,盐泰锡常宜铁路线路呈南北走向,北起盐城市,向南经兴化、泰州,跨越长江后进入苏南,经江阴、惠山和常州市南部,终至宜兴,正线全长约311km。盐泰锡常宜铁路北承青盐、徐宿淮盐铁路,中联北沿江高铁、南沿江城际铁路、沪宁城际,南接宁杭高铁,形成纵贯鲁东南、苏北、苏中、苏南及浙江地区的快速客运通道。

▲盐泰锡常宜铁路区位图
此外,在今年1月传来消息 ,江苏省发改委批复了盐城经泰州无锡常州至宜兴铁路江阴站至惠山站段可行性研究报告。正式同意建设盐城经泰州无锡常州至宜兴铁路江阴站至惠山站段。
【南沿江城际铁路】
南沿江城际铁路全长278公里,起自南京南站,终至太仓站,设南京南、句容、金坛、武进、江阴、张家港、常熟、太仓8个车站,设计速度350公里/小时。

南沿江城际铁路是《中长期铁路网规划(2016-2030)》城际铁路网的重要组成部分,更是构建长江经济带综合立体交通走廊的重要一环。作为沪宁通道的第二条城际铁路,它将进一步放大南京都市圈与上海大都市圈的辐射范围,大幅提升省内沿线城市的经济密切度,并与沪宁城际、沪汉蓉铁路一起构成上海向西辐射的交通客运大通道。
据最新消息显示,南沿江城际铁路预计明年7到8月份具备开通条件。
此外,无锡近年来重点关注的苏锡常都市快线也在大力推进中:
【苏锡常都市快线】
苏锡常都市快线工程起于常州奔牛机场站,经苏南硕放机场站,至沪通铁路太仓站,其中包含正线工程、苏州北连接线、苏州园区联络线及太仓联络线相关工程。

正线工程:新建线路长度222.609km,均位于江苏省境内,共设站38座,含17座高架站和21座地下站;高架线104.066km,地下线118.543km,地下线占比约53.25%。其中,太仓联络线(城区方向)工程将与上海轨道交通市域线嘉闵线对接。预计到2022年8月30日,《苏锡常都市快线运营筹备五年行动方案》完成研究成果交付。
今年3月,江苏省公共资源交易平台发布了《苏锡常都市快线运营筹备五年行动方案》咨询服务项目招标公告。该项目招标内容为对苏锡常都市快线运营筹备工作进行梳理分析,编制五年运营筹备总体策划方案;根据开通目标,对运营筹备工作进行汇总,倒排工期等。
3
重大利好!无锡南站&城铁惠山站
这些铁路的接入不仅能够加强无锡站的枢纽作用,对未来无锡南站、城铁惠山站也是重大利好。
【无锡南站】
近期,无锡南站规划效果图曝光,又让大家对于这个站点有了更多期待:

无锡南站效果图
资料显示,无锡南站大致范围位置:北至具区路,南至干城路,东至丰润道,西至立信大道。

无锡南站(太湖新城枢纽)概念规划图
无锡南站枢纽是苏锡常都市快线、锡澄S1线、锡宜S2线、地铁6号线的综合性换乘枢纽,位于苏锡常都市圈的地理重要位置,同时也是苏锡常同城化区域的公共交通重要位置,无锡南站枢纽的建设将带动无锡城市发展重心的南移,形成推动苏锡常都市圈创新转型的新引擎。
【城铁惠山站】
另一方面,今年2月,《无锡城际铁路惠山站区核心区城市设计》入选第一批国土空间规划优秀案例,为在国土空间背景下加快推进长三角一体化发展和锡澄宜一体化发展大局起到了示范引领作用。

惠山站位于惠山城铁商务区核心区,交通枢纽地位凸显,是无锡唯一南北联系的车站,具备成为全市可直达长三角地市最多车站的潜能;作为盐宜铁路通道的车站,惠山站是盐宜铁路在无锡市区的主要停靠站,是无锡市区唯一长三角城际高铁十字交汇车站和唯一拥有区域城际始发站功能车站,也是无锡唯一拥有存车场的车站。
当然,惠山站目前还仅仅是沪宁城际铁路一个不起眼站点,如何把准自己的未来定位,成为迫切的问题。

因此,规划设计聚焦“长三角中轴枢纽、无锡科创西门户、惠山都市新名片”战略定位,结合地区资源和文化特色,对惠山站区的功能构成、站城融合、交通组织、站房扩建和空间形象等内容提出了既有创意又科学可行的城市设计方案,为打造惠山站成为高铁、地铁、公路客运、公交“四站合一”可无缝换乘的苏南中心枢纽提供了清晰路径。
作为无锡市三大铁路枢纽之一,惠山站未来定位是:苏浙中轴与沪宁走廊交汇的十字铁路枢纽,成为苏锡常城际的枢纽,江苏与浙江联动及长三角联动的核心枢纽。
,
2023-10-23 16:30:53
2023-10-23 16:28:47
2023-10-23 16:26:42
2023-10-23 16:24:37
2023-10-23 16:22:32
2023-10-23 16:20:27
2023-10-23 16:18:22
2023-10-23 16:16:18
2023-10-23 16:14:13
2023-10-23 16:12:08
2023-10-23 12:01:09
2023-10-23 11:59:04
2023-10-23 11:56:59
2023-10-23 11:54:54
2023-10-23 11:52:48
2023-10-23 11:50:43
2023-10-23 11:48:39
2023-10-23 11:46:34
2023-10-23 11:44:28
2023-10-23 11:42:23