公共设施的设计方法有哪些(令人叹为观止的公共设施设计)
2023-07-29 17:21:08
更新后lol自走棋教学最新(最全面的英雄联盟自走棋试玩报告来了)

6月10日,英雄联盟正式公布:全新的游戏模式将在本月晚些时间上线测试服。今天,官方正式宣布了这个模式的名字:云顶之奕。玩加电竞有幸参与了这个全新模式的提前试玩,并大致了解了“云顶之弈”的基本玩法。
“云顶之弈”是一个战棋类的策略性游戏模式,八名玩家将会被划分在八块不同的棋盘上,棋盘分为两半,下半部分玩家可以在战斗区域部署英雄,上半部分则是敌方部队出现的区域。八名玩家会轮流进行1v1对战。通过每回合获得的金币来购买英雄,购买经验值来与玩家与野怪对抗。通过获得更强大的英雄,排列出更强大的组合最终获得胜利。

八名玩家会有一个初始生命值,当一局对战获得胜利后将会获得相应的金币经验奖励。如一局对战失败则会扣除相应的生命值,生命值为零则游戏结束。

生命值为零则游戏结束
下面我将向大家介绍一下新模式中的基本要素
金币
金币是“云顶之弈”中玩家主要的经济来源,你可以用金币来购买英雄,购买经验值加速升级,如果这组没有你想要的英雄,你也可以花费金币重新随机更换一批英雄。

你可以购买英雄,刷新英雄组,购买经验值
还记得几年前有个玩家在召唤师峡谷不买装备原因是攒到6300金币买新英雄的梗吗,在“云顶之弈”还真的实现了。
金币的获取方式有四种,分别是:
1.每回合结束后获得
2.卖掉已有的英雄
3.连胜或者连败都会获得相应的金币
4.余款或者特殊组合带来的利息,如:“海盗”的英雄组合触发时会获得相应的金币。
等级
玩家的初始等级为1级,等级数=你能在战场上部署的英雄数。随着等级的提升,你将会有资格获得更高品质等级的英雄。

每回合结束时你将获得一些经验。或者你也可以花费金币购买经验值。
英雄
与英雄联盟其他模式一样,想要获得比赛的胜利,玩家要依靠的就是更好更强大的英雄。
在“云顶之弈”模式中目前一共会出现50个英雄联盟中的英雄,官方称后续英雄将会不断更新,让玩家持续保持新鲜感。
英雄分为五个品质等级,玩家自身的等级数越低和回合开始时抽到的英雄等级越低,随着等级的提升,玩家也会抽到品质等级更高的英雄。例如第一等级的英雄有诺手,剑姬,盖伦等等。而第五等级的英雄目前只有六名,他们分别是斯维因、冰晶凤凰、审判天使、厄运小姐、卡尔萨斯和亚索。

不同品质等级的英雄在商城中以颜色区分
除了品质等级外,你可以通过融合三个相同的英雄升等为“超级英雄”,将三个同样的“超级英雄”融合后还可获得“终极英雄”。“超级英雄”和“终极英雄”相比普通英雄会获得更高的属性加成,当你拥有三个相同英雄的时候会自动进行英雄融合。
同时这50个英雄还分为13个特质和10个职业,每个特质和职业都会提供不同的增益效果,共23个。每个英雄都会同时具备一个特质和职业,通过不同的英雄搭配可以获得不同的增益效果。

排兵布阵同样重要
在给大家一个小建议,在游玩时一定要注意英雄的排兵布阵,将坦克战士英雄放在前排,法师ADC这种C位放在棋盘的角落。尤其是像凯南 纳尔这种开团英雄一定放在较前面的位置,否则会出现原地空大的尴尬情况。
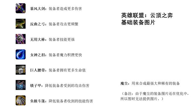
物品
物品类似于装备,它能让你的英雄更强大。物品也可以进行融合,升等并获得显著增益效果。
游戏刚开始的三个回合会进行PvE,也就是打野怪。击败的每个野怪都有几率掉落物品。在开局的选秀回合(下面会讲到)中,每个新秀英雄都自带一个已装备的物品。
“云顶之奕”共有八件基础装备:

通过融合这些基础装备将会获得更强力的物品,同时相同的两个装备融合也会获得相应的物品。“云顶之弈”的装备合成与英雄联盟其他的模式稍有不同,例如两把暴风大剑融合会得到无尽之刃,女神泪与锁子甲融合会获得冰霜之心。 (目前体验到的版本是测试版本 大家最终体验到的上线版本可能会有一些变化)
此外“云顶之弈”还加入了一个新物品:魔尘,它的基础属性为 5所有属性,两个魔尘融合出的自然之力,更是能直接为玩家增加一个部署的英雄数。
值得一提的是,要想将装备从英雄身上卸除,唯一的办法就是将该英雄卖掉,装备会自动回到装备栏。
游戏阶段
听我啰嗦了这么多,下面我为大家讲一讲游戏的大致流程。

首先是开局的选秀阶段,八名玩家将会传送到到同一个场地,场地中央有八个带有随机装备的随机英雄队列,玩家事先思考好自己想要哪名英雄,并在开始选英雄时尽快到那名英雄身边。到想要的英雄身边后会自动拉取那名英雄(类似蝎子的大招)并等待这一阶段结束。
正式比赛开始八名玩家就会分配到八个不同的棋盘中,每个回合将会有一个购物阶段和一个战斗阶段。在购物阶段中家玩家有30秒时间选购英雄、重新随机刷新商店、装备道具、升级、向战斗区域对英雄排兵布阵。

战斗阶段中,你和出战的英雄们都将被传送到对手的棋盘上(或者对手传送到你的棋盘)并展开战斗。如果40秒内没有决出胜负,则双方玩家都将根据对手剩余英雄的数量而受到伤害。
为了平衡前几名和后几名的差距,给落后的玩家一个咸鱼翻身的机会,“云顶之弈”还加入了一个别样的机制:共享英雄池。

在这个特殊机制中,八名玩家将在回合间不定期的被传送到地图中的一个岛屿,并从全员共享的随机英雄队列中免费选择一个英雄,名次越靠后的玩家越具有优先的选择权。
随着和合数的变多,一些玩家将会被淘汰。当场上剩余7、5、3名玩家时,会有随机选一名在场玩家并复制他的军队,成为那名落单玩家的对手,剩余玩家正常配对。被复制的军队的胜负结果并不会导致军队主人掉血,但会正常对那名落单玩家造成伤害。
总结
作为英雄联盟全新的模式,我们很高兴的能看到制作组不断的为玩家带来游戏的新玩法,提供更丰富好玩的游戏体验。“云顶之弈 ”给了英雄联盟玩家更多的选择,在排位间隙,在等待朋友上线时,可以下一局棋换换心情。
作为第一次接触这种游戏模式的玩家,我在一局大约30分钟的时长中玩了两把就能上手了,在后面的游戏中,我更多考虑的是各个英雄特质和职业的搭配路线,是走海盗 枪手的金钱发育流,还是走贵族 骑士的硬刚流等等。多样的搭配让游戏的可玩性大大提升,在试玩结束后我还和几个小伙伴讨论如果走这个阵容,选择这个搭配会怎么样。
作为一名忠实的“极地大乱斗”玩家我不得不承认,在试玩的几个小时内,我找回了对英雄联盟的新鲜感与热情,并且很愿意在之后的日子里分出一部分“大乱斗时间”给“云顶之弈 ”。
官方称,该模式暂定将于6月上线北美测试服提供预览,不出意外大家在7月初就可以玩到了。
最后,我们诚挚的向所有玩家,所有英雄联盟玩家推荐这个新模式。对于老玩家而言,看着自己熟悉的英雄和装备展现出全新的玩法,不仅会给正在奋战的召唤师带来新鲜感,还可预见性的会带来一大批玩家回流。而对于新手而言,这或许是你入坑《英雄联盟》的最好时机。

,
2023-07-29 17:21:08
2023-07-29 17:19:03
2023-07-29 17:16:58
2023-07-29 17:14:54
2023-07-29 17:12:49
2023-07-29 17:10:44
2023-07-29 17:08:39
2023-07-29 17:06:34
2023-07-29 17:04:29
2023-07-29 09:23:24
2023-07-29 09:21:19
2023-07-29 09:19:15
2023-07-29 09:17:10
2023-07-29 09:15:05
2023-07-29 09:13:00
2023-07-29 09:10:55
2023-07-29 09:08:50
2023-07-29 09:06:45
2023-07-29 09:04:40
2023-07-29 08:59:01