35万落地SUV哪款好?35万的SUV前十名
2024-09-01 06:36:36
9款产品深度评测,我们推荐这几款!
:奶粉智库致力于为1亿宝妈及从业者解读每一款奶粉,欢迎关注奶粉智库评测中心的奶粉评测系列文章!今天我们选择了9款奶粉,从品牌、奶源、原料、配料、营养配方等维度进行深度评测,为您解读不同奶粉的特点!如果这篇文章没有您想了解的产品,可以在文末给我们留言,下次评测可能就出现了哦~本次评测的9款奶粉包括:飞鹤精粹益加、伊利金领冠菁护、君乐宝至臻A2、惠氏蓝钻启赋、蓓维嘉、美思雅、三元爱力优、爱他美卓萃和美赞臣铂睿全跃。

评测说明:本次评测由奶粉智库评测中心组织进行,不涉及感官评测,参加评测产品均以3段为例,下面均省略段位。营养配方参考我国目前执行国标GB10767-2010《食品安全国家标准较大婴儿和幼儿配方食品》和GB14880-2012《食品安全国家标准食品营养强化剂使用标准》以及2021年2月发布的GB10767-2021《食品安全国家标准幼儿配方食品》。一、品牌背景
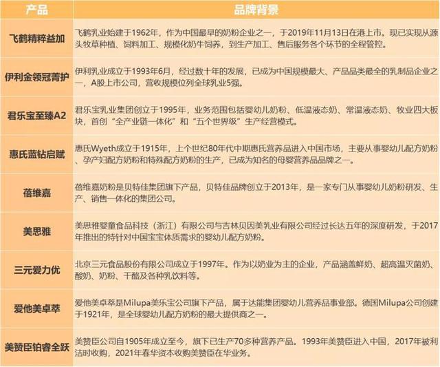
下面是9款奶粉的品牌背景信息。

品牌背景体现了乳企的综合实力。本次评测的9款奶粉,均具有一定的品牌力。
二、基础信息
下面是9款奶粉的产品名、奶源、产地、版本、奶基原料等基础信息。

奶源、国别总结:国产奶粉:飞鹤精粹益加、伊利金领冠菁护、君乐宝至臻A2、三元爱力优、美思雅、蓓维嘉和美赞臣铂睿全跃。其中,伊利金领冠菁护和君乐宝至臻A2采用A2奶源,研究表明,只含A2蛋白的牛奶会减轻中国学龄前儿童牛奶不耐受引起的胃肠道症状,并且可以相应地改善其认知表现。国行奶粉:惠氏蓝钻启赋属于爱尔兰原装进口,爱他美卓萃属于荷兰原装进口。原料总结:第一奶基原料为生鲜乳:飞鹤精粹益加、伊利金领冠菁护、君乐宝至臻A2、三元爱力优和美思雅的第一奶基原料均为生牛乳;爱他美卓萃的第一奶基原料均为脱脂牛奶。奶基原料为乳粉:蓓维嘉的主要奶基原料为脱脂奶粉和脱盐乳清粉,美赞臣铂睿全跃的主要奶基原料为脱脂乳粉,惠氏蓝钻启赋的主要奶基原料为脱脂乳粉和乳清蛋白粉。三、配料
下面我们来看一下其中添加有特色或敏感配料的7款奶粉的情况~

特色成分小结:
★伊利金领冠菁护添加有无水奶油和α+β创新蛋白;★三元爱力优添加有MFGM和α-乳清蛋白;★飞鹤精粹益加和爱他美卓萃添加有无水奶油;★蓓维嘉添加有核桃油;★惠氏蓝钻启赋添加有β-胡萝卜素、gsMO和α-乳清蛋白;★美赞臣铂睿全跃添加有酵母β-葡聚糖。
敏感成分小结:
★惠氏蓝钻启赋添加有麦芽糊精和乙基香兰素;★美赞臣铂睿全跃添加有玉米糖浆固体、香兰素和乙基香兰素。
四、营养配方
婴幼儿配方奶粉属于配方食品,在选择奶粉时,营养配方是妈妈们比较关心和纠结的点。那么,这9款奶粉配方如何呢?下面我们来为大家具体分析~
强化配方
选择奶粉时,营养素种类是一方面,营养素的含量也同样值得关注。下面我们具体看看这9款奶粉的常规和特色强化配方种类和含量,具体如下:

种类上,9款奶粉中有6款的强化配方种类较多,均为10种及以上,包括君乐宝至臻A2、蓓维嘉、飞鹤精粹益加、三元爱力优、美思雅和伊利金领冠菁护。
含量上,我们根据不同奶粉配方的侧重点进行分析,比如大家关注度比较高的与消化吸收、脑部和视力发育、免疫力相关的营养成分:
与消化吸收相关的成分
在消化吸收相关营养素方面,我们可以关注OPO、CPP、益生元、益生菌等强化配方,还可关注无水奶油等特色成分的添加。
(1)OPO和CPP:
OPO属于一种结构脂,有助于减少肠道内钙皂的形成,降低宝宝便秘几率。CPP又称酪蛋白磷酸肽,能够促进钙、铁、锌等二价矿物质的吸收。

本次评测的9款奶粉中有5款添加了OPO,其中君乐宝至臻A2和惠氏蓝钻启赋含量不错;另外,有3款添加了CPP。
(2)益生元和益生菌:
益生元与益生菌相辅相成,二者一起可帮助调节宝宝肠道菌群,维持肠道内微生物环境的稳定,促进营养的吸收,提升机体免疫力。

注:图中的益生菌含量标识仅表示量级,不代表具体含量。
本次评测的9款奶粉均添加有益生元,其中爱他美卓萃、飞鹤精粹益加、美赞臣铂睿全跃和蓓维嘉含量不错;有3款奶粉添加了益生菌,其中伊利金领冠菁护含量不错。
小结:OPO、CPP、益生元、益生菌等消化吸收相关营养素含量方面,君乐宝至臻A2不错。与脑部、视力发育相关的成分
在脑部、视力发育相关营养素方面,我们可以关注胆碱、牛磺酸、DHA、ARA、叶黄素等营养素的含量,其中君乐宝至臻A2、惠氏蓝钻启赋和美赞臣铂睿全跃的胆碱含量均比较充足。本次评测的9款奶粉中有8款添加了牛磺酸,含量差别不大。下面我们重点看看DHA和叶黄素的含量。
中国营养学专家组在《中国孕产妇及婴幼儿补充DHA的专家共识》中提出,在无法母乳喂养或母乳不足的情况下,可以选择含DHA的配方奶粉,其中DHA含量应为总脂肪酸的0.2%-0.5%。

此次评测的9款奶粉均添加有DHA,其中爱他美卓萃、美赞臣铂睿全跃和惠氏蓝钻启赋的含量比较不错,对于喝3段奶粉的宝宝,如果奶粉中DHA比较低,宝妈们可以让宝宝多摄入一些DHA含量高的食物,如深海鱼类等;有7款添加了叶黄素,其中君乐宝至臻A2、伊利金领冠菁护、美思雅、飞鹤精粹益加和三元爱力优的叶黄素含量不错。
小结:在脑部和视力发育相关的营养素含量方面,惠氏蓝钻启赋不错。与免疫力相关的成分
奶粉中与免疫力相关的成分主要有核苷酸、乳铁蛋白、益生菌、牛磺酸等。
下面我们从宝妈们比较关心的核苷酸、乳铁蛋白和益生菌三个方面来看看其中7款奶粉的具体添加情况。

此次评测的9款奶粉中有7款产品添加有核苷酸;有5款产品添加有乳铁蛋白,其中伊利金领冠菁护的乳铁蛋白含量不错;有3款产品添加有益生菌。
小结:与免疫力相关的成分方面,伊利金领冠菁护不错。五、价格参考
在养娃的日常开销上,奶粉占据着一个重要的部分。一般来说家长都想选一款性价比高的奶粉,所以奶粉的价格是值得对比的。下面我们来对比一下这9款奶粉的价格:

以上统计数据属于实时参考价格。另外,许多奶粉有多买多送或者附带赠品的活动,这些额外价值需要单独考虑,请大家购买时以实际到手价为准哦~
小结:从上述9款奶粉的克单价来看,所有奶粉的克单价都在0.3元/g以上。其中,三元爱力优的价格相对偏高,克单价为0.50元/g。
六、评测总结
本次评测从奶源、原料、配料、配方等方面为大家分析比较了9款奶粉,在选择奶粉时,消费者要结合宝宝的实际需求进行选择:
★如果宝宝消化吸收较差,家长们可以关注消化吸收相关营养素,那么君乐宝至臻A2不错;
★如果家长们更在乎宝宝的眼脑发育,可以关注脑视力发育相关营养素,那么惠氏蓝钻启赋不错;
★如果宝宝的免疫力较差,可以关注免疫力相关营养素,那么伊利金领冠菁护不错;
★如果更关注配方全面性,那么美思雅不错。

(注:评测结果仅供参考,不代表唯一选择标准,购买时可结合宝宝实际情况、商家优惠、购买渠道便利性、性价比等方面来选择。)
最后要特别说明的是:母乳是宝宝最好的食物,母乳充足的话,建议最好还是母乳喂养。宝妈最终选购时还需结合自己宝宝的实际情况而定,适合宝宝的才是最好的。
今天的文章到这里就结束啦!如果还想看更多奶粉评测,欢迎在文末给我们评论留言哦~当然,如果大家不知道怎么选奶粉,那就早点学会用奶粉智库,非常好用,快去关注吧。
好啦,本期的文章就结束啦,希望对大家有所帮助!比奶粉,查品牌,看评测,上奶粉智库!如果还想了解更多关于母婴、奶粉、育儿等内容,一定要随时关注奶粉智库的动态,我们链接品牌、渠道、消费者,专注、专业为母婴行业赋能!欢迎点击我们的主页,进入主页搜索相关内容进行查看:
2024-09-01 06:36:36
2024-09-01 06:34:22
2024-09-01 06:32:07
2024-09-01 06:29:53
2024-08-18 12:12:39
2024-08-18 12:10:24
2024-08-18 12:08:10
2024-08-18 12:05:55
2024-08-18 12:03:41
2024-08-18 12:01:26
2024-08-18 11:59:12
2024-08-18 11:56:57
2024-08-18 11:54:42
2024-08-18 11:52:28
2024-08-06 20:02:20
2024-08-06 20:00:05
2024-08-06 19:57:49
2024-08-06 19:55:33
2024-08-06 19:53:17
2024-08-06 19:51:02