电脑防辐射防护屏(电子屏幕真的有危害吗)
2023-07-30 01:36:14
电路图的基本常识(电路图的解读与绘制规则)
什么是电路图
电路图是用各种电气符号、带注释的方框、简化的外形表示系统、设备、装置、元器件相互关系的电气图。
电路图的功能
人们在安装、调试、维修和研究电气设备时,只要拿着一张图纸就可以分析电路,而不必把电路板翻来覆去地察看,看电路图不仅省时,而且省力。同样,设计电路的工作也可以从容地在纸上或计算机上进行,从而提高了工作效率。
电路图的分类及识读
电路图按功能可分为原理图、方框图、接线图和印制板图等。
1.原理图
原理图上详细地绘制了电路全部的元器件和它们的连接方式,可以充分体现电路的工作原理的一种电路图,又被称为“电路原理图或电原理图”。这种电路图直接体现了电路的结构和工作原理,主要用于设计、制作和分析电路。
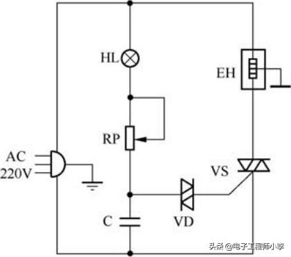
原理图根据具体情况,又分为整机电路原理图和单元电路原理图。图1-2是电炒锅整机电路,图1-3是联想LH-GJ556型显示器的行输出电源电路。

图1-2 典型的双向晶闸管调温式电炒锅电路

图1-3 联想LH-GJ556型显示器的行输出电源电路
通过图1-2、图1-3可以看出,电路图主要由元器件符号、绘图符号以及注释(文字符号)三大部分组成。其中,注释主要用来说明元器件的名称、型号、主要参数等,通常紧邻元器件电路符号进行标注,如图1-2中的字母“RP”和字母“C”分别表示元器件为可调电阻和电容。另外,许多比较复杂的电路图还对重要的电源电路、特殊装置等部位进行注释。
2.方框图
方框图是一种用方框和连线来表示电路工作原理和构成概况的电路图。它只是简单地将电路按功能划分为几个部分,将每一个部分描绘成一个方框,在方框中加上简单的文字说明,在方框间用连线(有时用带箭头的连线)说明各个方框之间的关系。因此,方框图只能大致说明电路的工作原理。
实际工作中,通过对方框图的识图就可以大致了解电路的整体功能,方框图分得越细就越容易了解电路的功能和工作原理。
(1)整机电路构成方框图
整机电路方框图是反映整机电路的方框图,属于最复杂的一种方框图。图1-4所示的是液晶彩电整机构成方框图。
通过图1-4可以看出,该型液晶彩电电路由电源板、逆变器、逻辑板、遥控接收板、主信号处理板、按键板等构成。
(2)单元电路构成方框图
单元电路方框图也叫系统方框图,它是反映单元电路构成的方框图,比整机方框图更加详细。图1-5所示是一幅典型彩色电视机行、场扫描单元电路方框图。通过该图可更直观地了解彩色电视机行、场扫描电路的构成和信号流程。

图1-4 传统液晶彩电整机构成方框图

图1-5 典型彩色电视机行、场扫描单元电路方框图
(3)集成电路方框图
集成电路方框图是指集成电路内部各个单元电路的方框图,此类方框图的结构、复杂程度根据集成电路的功能不同而有所不同。图1-6所示是多功能芯片TDA8843/8844的内部构成方框图。
3.接线图
接线图也叫接线示意图,它表示的是电气产品的整件、部件内部的接线情况。它是根据电路原理图的要求,按照设备中各元器件和接线位置的相对位置绘制的,主要表达各元器件和装配的相对位置关系以及接线点的实际位置,与接线无关的元器件或零部件可以省略不画。

图1-6 TDA8843/8844的内部构成方框图
实际工作中,接线图多与原理图结合使用,维修人员就可以方便地找到某个元器件及其实际位置。图1-7所示的是海尔XPB70-71GS型洗衣机的电气接线图。

图1-7 海尔XPB70-71GS型洗衣机的电气接线示意图
4.印制板图
印制板图的全名是印制电路板图,它是供装配实际电路使用的。印制电路板是在一块绝缘板上先敷上一层或多层金属箔,所以印制电路板又叫“敷铜板”。在制作线路板时,先将电路不需要的金属箔腐蚀掉,剩下的金属箔作为电路元器件之间的连接线(导线),然后将电路中的元器件安装在绝缘板上。图1-8所示某液晶彩电逆变器电路板印刷板示意图。

图1-8 某液晶彩电逆变器印刷板示意图
由于印制电路板在设计中,不仅要考虑所有元器件的分布和连接是否合理,还要考虑元器件的体积、散热等问题,所以印制板图和原理图相差较多。随着印制电路板制作技术的提高,除了单面板、双面板外,还有多面板大量应用于各个领域。
电路图的绘制规则和常见的绘图符号
要想学会电路识图,必须要了解电路图的绘制规则和绘图符号。
1.元器件的排列
首先,各种元器件在电路图上排列时应由左到右、由上到下,电路的输入部分应排在左侧,输出部分排在右侧。其次,元器件的排列方向应与图纸的边缘平行或垂直,尽量避免斜线排列。最后,元器件电路符号的布局要均衡、疏密相间,做到图面整齐、简洁、美观。
2.导线的画法
电路图上的导线(连线)除了特殊需要,都要求横平竖直,并且折弯处要为直角。下面介绍几种情况下导线的画法。
(1)导线的连接
在电路图上,导线有几种连接方式,一种是“T”形连接,另一种是“ ”形连接。对于“T”形连接的导线,它们的连接点可以加实心黑圆点,也可以不加,如图1-9(a)所示。对于交叉的导线,若这两条线是连接的,则应加黑圆点;若两条线不连接,则不能加黑圆点,如图1-9(b)所示。

图1-9 导线的连接状态
(2)连线的汇总画法
当连线的根数太多时,许多电路图为了减少连线的根数,将多条连线绘制成一条汇总线(该汇总线不加粗),汇合处用45°角或圆角表示,并在每根汇总线的两端用相同的数字或字符进行标注,如图1-10所示。

图1-10 连线的汇总画法
提示
图1-10(a)所示的单线上的4道斜线表示汇总的线根数为4条。连续的汇总画法属于连续画法的一种,所谓的连续画法是指连线的头和尾是连通的。
(3)连线的中断画法
中断画法是指连线的头和尾是中断的,在中断处用相同的数字或字符标注,如图1-11所示。

图1-11 连线的中断画法
3.可动作元器件的画法
可动作(可操作性)元器件在图中的画法有一定规则,如果没有特别说明,规则如下。
(1)开关
普通开关处于开路位置,而转换开关处于开路位置或具有代表性的位置,如图1-12所示。
(2)继电器
继电器处于通电前的静止状态时,常开型继电器的触点处于断开状态,而常闭型继电器的触点处于接通状态,如图1-13所示。

图1-12 开关画法

图1-13 继电器的触点状态
提示
有的电路图为了清晰简洁,将继电器的线圈和触点分开画,但它们必须要采用相同的位置代号。另外,交流接触器、干簧管的触点通常也处于断开的位置。
4.组件的画法
在电路内共同完成一个任务的一组元器件,不论它在实际电路中的位置是否在一起,画图时都可以将它们绘制在一起。有时,也会将该组元器件画上点画轮廓线。
5.绘图符号
电路图中除了元器件符号以外,还必须有表示电压、电流、波形的各种符号,而这些符号需要连线、接地线、导线及连接点等进行连接后,才能形成一幅完整的电路图。常用的绘图符号见表1-1~表1-3。

表1-1 电压、电流符号
续表


表1-2 导线及连接点符号

表1-3 接地和其他符号
续表

前方高能,请注意了
这是一个神奇的圈子,这里有最优质的资源,这里有一起努力学习的小伙伴,这里还有不一样的风景。现在活动促销中,入圈前50名的小伙伴,仅需1块钱即可成为永久会员,后面将会恢复原价,想加入趁现在!
,
2023-07-30 01:36:14
2023-07-30 01:34:09
2023-07-30 01:32:04
2023-07-30 01:29:59
2023-07-30 01:27:54
2023-07-30 01:25:49
2023-07-30 01:23:44
2023-07-30 01:21:39
2023-07-30 01:19:34
2023-07-29 23:46:58
2023-07-29 23:44:53
2023-07-29 23:42:48
2023-07-29 23:40:43
2023-07-29 23:38:38
2023-07-29 23:36:33
2023-07-29 23:34:28
2023-07-29 23:32:23
2023-07-29 23:30:18
2023-07-29 23:28:13
2023-07-29 17:23:13