轩轩“偷看”夏天洗澡?4岁的孩子没有性别意识值得撕吗?
2025-09-20 03:09:27
初音未来11周年:“世界第一公主殿下”和崛起的虚拟偶像帝国
刺猬公社 | 赵思强
当我们嚷着要过自己的第N个“18岁生日”的时候,初音未来在8月31日度过了自己的第11个“16岁生日”。
很难想像这个开启了虚拟偶像时代的双马尾少女,已经陪伴所有喜欢她的人,走过了整整11个年头。11年可以让一个小学生变成大学生,也可以让一个大学生为人父母,但初音未来还是一如11年前的样子。
看看当年和《甩葱歌》一同流传在大街小巷的中文流行歌吧:《今年你要嫁给我》,《富士山下》,《香水有毒》......似乎每一首都能把你拉回到那个手机很难上网、辣条只要五毛钱、全民都在期待北京奥运会的年代。是的,初音未来就诞生在那个已经十分遥远的2007年。
如今,初音未来不再是光杆司令,在她背后,是一整个虚拟偶像帝国的崛起,虚拟偶像如今已经变成了二次元经济中不可或缺的一部分,越来越多的公司不断开发新的技术,推出新的概念,不断地向“世界第一公主殿下”——初音未来发起挑战。

1962年,诞生过两万五千多项专利的贝尔实验室里传出一阵音乐,一个似乎使用了“Auto tune”的电流感十足的男声,唱着一首送给“他”的爱人的情歌。
但很遗憾,“他”是没有机会和这位心爱的姑娘出去约会了,因为“他”只是一台大型计算机,名字叫做IBM 704,“他”演唱的这首《Daisy Bell》,成为了世界上最早利用电脑合成出人声演唱的歌曲。
进入21世纪后,电子音乐制作技术愈发成熟,雅马哈的VOCALOID系列语音合成软件出现,在初音未来之前,她的制造者Crypton也已经推出了“ MEIKO ”、“KAITO”两款VOCALOID,但都没有引起太大反响。
直到初音未来横空出世。这个身穿制服、扎着长长绿色双马尾的二次元少女,迅速捕获了一众宅男的心,发售两周,“ VOCALOID2初音未来”就至少卖出了 3500 张,一个月内,Crypton的市场占有率由6%飙升至33.9%。一年后,“ VOCALOID2 初音未来”卖出了破纪录的 4.2 万张。
和她的两个前辈相比,初音生在了社交媒体兴起的好时候,2007年,日本著名弹幕网站niconico刚刚成立不到一年,Youtube也才两岁,UGC内容生产初具雏形,初音的出现为每一个人都提供了绝佳的创作素材。
“没有气息限制,没有音高限制,没有风格限制”,能够唱出任何歌曲的初音掀起了一场全民制作热潮,《世界第一公主殿下》《甩葱歌》《千本樱》等多首作品广为流传。许多音乐制作者和团队也因制作初音未来的歌曲而走红,比如Ryo,supercell等。

2009年,初音举办首场演唱会;2011年7月2日,初音在洛杉矶举办自己的首场海外演出,这次演唱会预售票两周卖光,到场人数达6000人,2013年8月30日,在横滨举办的“魔法未来”演唱会,号称是史上最大规模的初音未来演唱会,之后“魔法未来”也成为了初音每年的固定项目。
初音未来就像是一个的精美容器,来自全球的粉丝们在守护她完美外在的同时,也不断地向里面填充属于自己的内容,赋予她新的魅力。美国流行文化和流行音乐评论家林赛·佐拉兹曾撰文说,粉丝们在应援初音,其实也是在应援他们自己。
在音乐之外,粉丝们也和喜欢其他二次元人物,或现实偶像一样,制作和初音相关的图片、视频、手办等,无所不用其极地表达他们对初音的喜爱,初音变成了真正意义上“被创造出来”的偶像。

一个真正的偶像背后必然是极高的商业价值,出唱片,开巡回演唱会,接代言,初音在这几年走得顺风顺水,这两年国内总提起的“出圈”,初音早就做到了。
2011年,初音在洛杉矶的演唱会举办不久,谷歌浏览器便宣布聘请初音未来作为代言人,丰田聘请初音作为卡罗拉系列的第11代新车型的代言人,力士也邀请初音未来和“黑寡妇”斯嘉丽·约翰逊一起拍摄广告。
在国内,各家公司也纷纷想要借势初音的影响力,小米发布了6x初音未来限量版手机,腾讯推出音游《初音未来:梦幻歌姬》,爱奇艺更是连续四年直播初音未来的演唱会。
到现在,初音已经俘获全球6亿的粉丝,代言过上百家品牌,身家超过百亿日元(约6亿人民币),初音的成功让越来越多的人看到来虚拟偶像背后无限的潜力。

11年,足以让一个产业从无到有。根据Cyber-Agent的数据,日本国内的虚拟偶像市场规模在2017年为219亿日元(12.7亿元人民币),相较于2016年增长2.2倍,而在国内,也已经有至少30名虚拟偶像,2017年一年内就诞生了14名虚拟偶像。但有媒体报道称,目前只有“洛天依”一名虚拟偶像开始盈利。
洛天依是初音未来在“V家”的后辈,也是V家的第一个中国成员,在她刚刚“出道”的2012年,国内的虚拟偶像市场一片空白,洛天依在最开始并没有引起太大的反响,甚至原本的版权所有者——YAMAHA也觉得洛天依不具备发展前景,干脆把版权卖给了上海的一家公司。

up主ilem调教洛天依说相声
但随着整个国内二次元产业的逐渐成熟,越来越多的平台和资本开始关注到虚拟偶像在进军二次元中的重要战略地位,2016年小年夜春晚,洛天依登上了湖南卫视与杨钰莹合唱了一首《花儿纳吉》。实现了虚拟偶像第一次在国内走上主流舞台。2017年,up主ilem制作的洛天依歌曲《普通disco》被李宇春、汪峰等主流歌手翻唱,虚拟偶像与大众之间的“次元壁”被进一步打破。

2017年6月17日,洛天依和她同公司的另外五位虚拟偶像,在上海“梅赛德斯-奔驰文化中心”举行了万人演唱会。预售的1280元SVIP门票上架后在3分钟内被抢购一空,演唱会上座率高达八成,与A站合作的在线直播观看人数也突破了百万。
在商业运作上,洛天依也和初音一样日愈成熟。据数娱梦工厂不完全统计,截至2017年12月18日,洛天依2017年一共接了10例品牌广告和游戏代言,涉及的品牌包括长安汽车、光明乳业、森马休闲服、百雀羚护肤品、肯德基等。
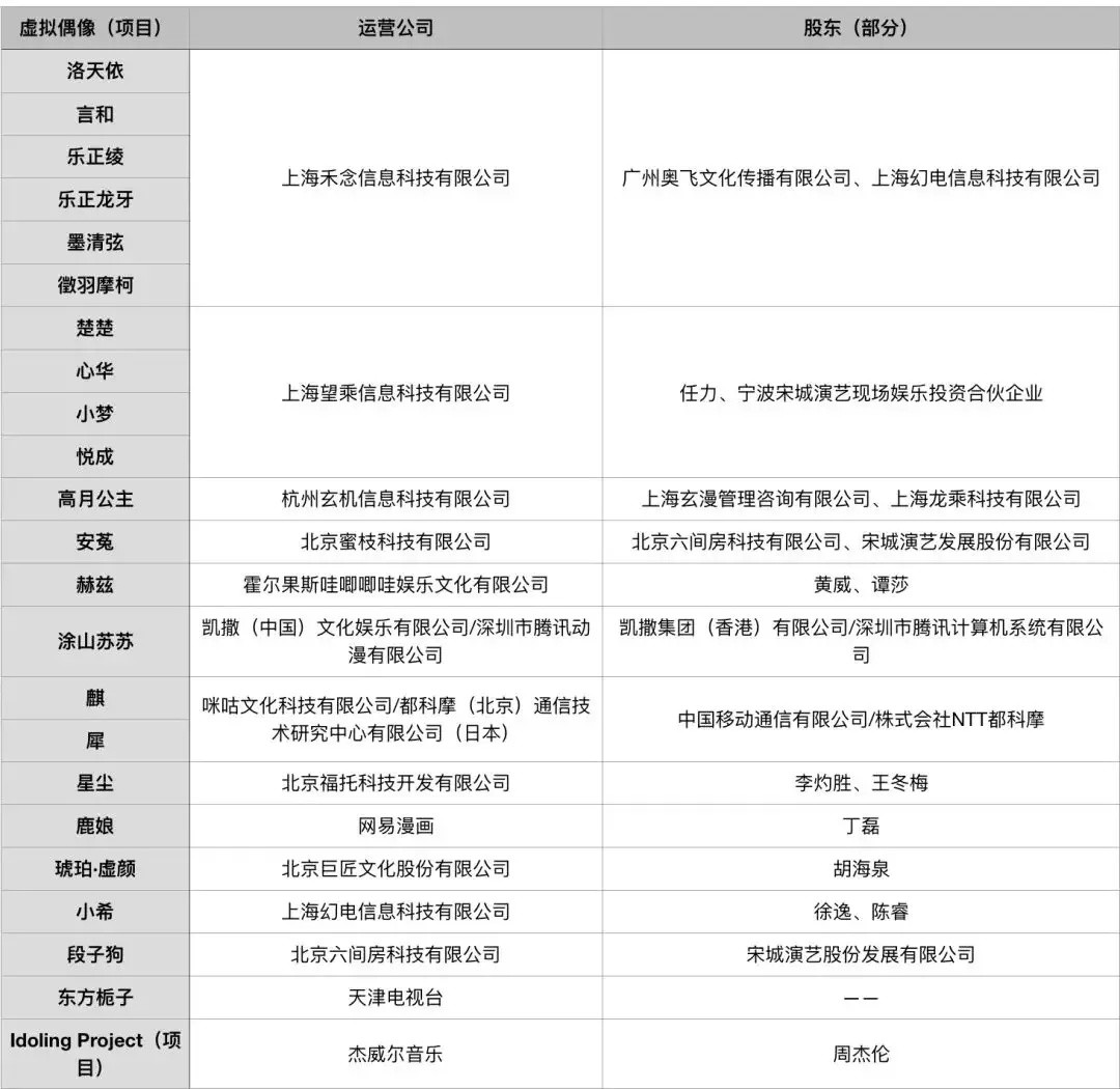
洛天依的成功也让更多的人看到了虚拟偶像的发展前景,在第一季《明日之子》里让薛之谦气到摔话筒的荷兹;5万网友围观吃鸡的虚拟偶像And2girls安菟女团成员夏行美;被指外形抄袭初音未来的东方栀子等等,虽每个角色都褒贬不一,但至少能看到有越来越多的公司在这个领域做出尝试。

国内虚拟偶像名单(部分),数据来源:天眼查

11年过去,整个行业对于虚拟偶像的认识,也不再仅仅是像初音这样纯脱离官方控制,完全由粉丝塑造形象的虚拟偶像,各家公司都纷纷在运营模式上做出创新。
例如偶像大师和《Love live!》。偶像大师从游戏入手,让玩家扮演偶像公司的制作人,运营偶像公司,每年会和AKB48系真人偶像一样,举办总决选,选出最受欢迎的角色,出道,发唱片。

而《Love live!》则利用高水准的人设、歌舞和动画制作吸引了众多粉丝,并且使用了“声优出演演唱会”这样的二次元三次元联动方式,让粉丝在喜欢虚拟偶像的同时,也会有现实人物的投射。

此外,在近两年,由于实时渲染、动捕面捕等VR相关新技术高速发展,直接驱动了全新的虚拟IP产出模式,虚拟偶像世界又出现了新的变种——虚拟主播,简称为Vtuber。简单理解,就是由真人扮演一个虚拟形象,并在直播平台上直播。
根据新浪游戏的报道,从去年年底到今年年中的半年之间,日本的虚拟偶像数量骤增至4000人以上,基本都是这类虚拟主播。日本社交平台分析工具 Social Insight 公布,这 4000 名 VTuber 的粉丝数合计约 1270 万人、视频观看次数达到 7.2 亿次。
被戏称做“人工智障”的第一个虚拟主播“绊爱”,依靠其明快强力的吐槽主持风格,在不到一年时间内Youtube视频频道拥有超过百万粉丝,而推出了绊爱等Vtuber的日本公司Activ8,也获得了来自Gumi等投资机构的6亿日元(约3700多万元人民币)融资。

虚拟主播的出现,也许会为二次元直播打开一个新的局面,也似乎预示着未来虚拟偶像的发展方向——一个造型出众,又有血有肉的完美偶像。
虚拟偶像的本质还是粉丝经济,在《偶像练习生》和《创造101》大火的今年,偶像产业正在快速地发展,相比培养一个真人偶像,虚拟偶像确实有形象完美,无黑历史,绝对服从等优点,而且和真人偶像相比,在IP的全产业链开发上,虚拟偶像也更占优势,无论是游戏、周边、还是代言,操作难度都要更小。
但虚拟偶像的投入并不比真人偶像低,有媒体报道称,虚拟偶像的前期投入达百万元甚至数千万元,不仅涉及硬成本,还有后期维护、推广等软成本。仅歌曲制作一项,就需经过词曲创作、调教、绘图、建模等多道工序。而与传统经纪公司包装艺人一样,虚拟偶像也要经过形象的设计,如人物性格、爱好等,每一步都需要大量的资金投入。
毫无疑问,虚拟偶像是一个可做的生意。但由于技术、运营等门槛限制,这门生意并不一定好做,究竟什么样的虚拟偶像才能满足现在二次元用户刁钻的“口味”,制作者们可能要再动点脑筋了。

2025-09-20 03:09:27
2025-09-19 17:15:23
2025-09-19 17:13:07
2025-09-19 17:10:51
2025-09-19 17:08:35
2025-09-19 17:06:19
2025-09-19 17:04:04
2025-09-19 17:01:48
2025-09-19 16:59:32
2025-09-19 16:57:16
2025-09-19 16:55:01
2025-09-19 16:52:45
2025-09-19 16:50:29
2025-09-19 16:48:14
2025-09-19 16:45:58
2025-09-19 16:43:42
2025-09-19 16:41:26
2025-09-19 16:39:11
2025-09-19 16:36:55
2025-09-19 16:34:39