初升高指标到校详解
2025-04-17 02:38:44
成都盐道街小学教育集团旗下8个校区信息汇总
成都市盐道街小学创办于1919年,坐落于锦水河畔,是一所久负盛名的省、市校风示范学校。前身为“四川师范学校附属小学校”,见过后更名为“川西成都师范学校附属小学校”、1964年,与盐道街中学合并为“成都市盐道街学校”,1978年独立为“成都市盐道街小学”。
盐道街小学以“厚德如盐、适融如道”为办学理念,秉持“发展兴校、质量取胜、真爱有人、心智成事”的行动铭言,办学业绩一直跻身成都市前列,并在全国享有较高声誉。
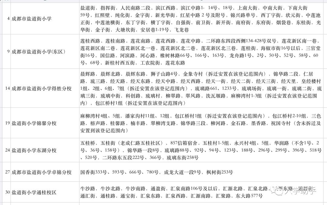
我们先看看这7个校区的划片范围:

1. 成都盐道街小学本部
盐道校区:成都市锦江区盐道街2号
电话:028-86723116
文莉
职务:校长
工作分工:主持学校全面工作
简历:毕业于四川师范大学小学教育管理专业,曾担任成师附小副教导主任、盐道街小学教导主任、和平街小学副校长,现任盐道街小学校长、锦江区政府兼职督学。
罗晓航
职务:副校长
工作分工:协助校长工作
简历:1993年9月—1996年6月 成都师范学校 学生
1996年9月—1998年7月 成都大学 学生
1998年7月至今 成都市盐道街小学英语教师
1998年9月—2000年6月 在职攻读四川大学英语专业专科
刘艳
职务:教导主任
工作分工:主持教导处工作,分管德育
简历:1994年9月—1997年7月 成都师范学校学习
1997年9月—2002年7月 成都市和平街小学工作
2002年9月至今 成都市盐道街小学工作
(以上数据来源于百科百科)

入学助手成都市盐道街小学(盐道街校区)小程序
划片范围:

对口初中:

2.成都市盐道街小学(东区)
成都市盐道街小学(东区)是锦江区优质教育链式发展中成长起来的一所新优质学校。学校自2004年挂牌成为成都市盐道街小学的第一所链点学校以来,经历十多年的品质办学探索,已经逐步成为锦江区内口碑良好、质量优质、社会美誉度高的小区配套小学。
学校地处成都市莲花南路10号,教师队伍强大,现有成都市学科带头人1人,锦江区特级教师1名,锦江区学科带头人2人,各级各类优秀教师、学科骨干教师等共计50多人。
学校秉承名校办学精髓,坚持“和而不同、各得其乐”的办学理念,和美校园,彰显童真;和雅德育,培育品性;和润课程,涵养文化;和顺管理 ,润泽幸福。不断发展的盐小东区办学特色日益凸显,以优质的教育资源、鲜明的办学特色、优异的学生素质、良好的发展态势赢得了社会的广泛赞誉,先后荣获四川省艺术特色学校、成都市新优质学校、成都市阳光体育示范校、全国劳动技术先进学校、全国特色小队、全国特色学校创建基地学校、成都市国学经典诵读示范学校、草堂一课友好合作单位等荣誉称号,是四川音乐学院实习基地校和成都棋校合作的棋类教育传统校。

入学助手成都市盐道街小学(东区)小程序

3. 成都市盐道街小学东湖分校
学校始建于1958年。前身为专汽厂子弟校,2004年学校改制更名为成都市东湖小学。2017年学校整体搬迁至现址——成都市锦丽路270号,更名为成都市盐道街小学东湖分校。学校占地9280平方米,建筑面积达13000平方米,教育教学硬件配置一流。
一个甲子的办学实践,盐小东湖人尝历史沧桑,承文化甘霖,历改革春风,凝练出“养正立天地,强能行四方”的办学理念,立足“正气、大气、灵气”的学生培养目标,全面构建实施“正成长底色,润生命亮色”的养正课程,引导师生堂堂正正做人、大大方方做事,不断追求“学生有能、课程高品、教育养正、文化大美”的办学品质。

入学助手成都市盐道街小学东湖分校小程序

4. 成都市盐道街小学得胜分校
成都市盐道街小学得胜分校是盐小优质教育资源辐射城东的又一完美布点,是目前成都市三环路内面积最大、设施先进、环境优美的公办小学,学校占地33亩,建筑面积18000平米。是四川省少年军校,成都市校风示范校,成都市田径训练传统校,成都市科技基点校,成都市小学唯一的跆拳道高水平运动员训练基地。在悠久的办学历程中,学校始终着眼于学生良好行为习惯和学习习惯的培养,坚持“得之以勤胜之以新”的“勤新”办学理念,形成了醇厚的校风,培养了“全国十佳”少先队员,开创了成都教育的先河。

入学助手成都市盐道街小学得胜分校小程序

5. 成都市盐道街小学卓锦分校
成都市盐道街小学卓锦分校创建于2010年,由锦江区教育局与新加坡盛吉利地产合力筹办,依托百年名校盐道街小学创办的公办全日制小区配套学校。学校占地22.5亩,坐落在美丽迷人的三圣花乡旁,环境静谧优雅,教学设施精良。
学校确立了“卓著品行 锦绣人生”的办学理念,在这一理念的引导下,学校着力培养“勤思考、能悦纳、善合作、会反思、有责任”的5品行卓锦学子。学校以开放、融合、创新的思维对课程使命进行判断,建立了本土与国际整合的课程体系。其中,国际理解教育校本课程成为学校的品牌课程,彰显了学校的办学特色,成为锦江区第一所成都市“国际理解教育课程实验学校”。2015年被评为成都市 “新优质学校”。"

入学助手成都市盐道街小学卓锦分校小程序

6. 成都市盐道街小学锦馨分校
成都市盐道街小学锦馨分校位于成都市外东包江桥片区,是盐道街小学优质教育链中的一所小区配套小学。学校现有34个教学班, 1500多名学生,90余名教师。先后评为成都市文明单位、成都市首批心理健康实验学校、成都市体育传统项目学校、锦江区教师继续教育工作先进单位、锦江区德育工作先进单位,建有锦江区学生发展支持分中心。
学校秉承盐小本部“厚德如盐,适融入道”的教育理念。根据特有的区位、生源、师资我们提出了“繁花似锦,馨香四逸”的办学追求,力求培养 “阳光、明理、笃行、善思、乐群”的锦馨少年。在落实国家基础课程的基础上,学校以心理健康教育为特色,紧紧围绕学校的培养目标,构建了包括“心灵润育”课程、责任感课程、女子篮球特色课程等在内的学校课程体系,开展丰富多彩的社团活动,促进学生全面发展。

入学助手成都市盐道街小学锦馨分校小程序

7.盐道街小学通桂校区

入学助手盐道街小学通桂校区小程序

8.盐道街小学528校区

入学助手盐道街小学528校区小程序

2025-04-17 02:38:44
2025-04-17 02:36:28
2025-04-16 17:37:54
2025-04-16 17:35:38
2025-04-16 17:33:22
2025-04-16 17:31:06
2025-04-16 17:28:51
2025-04-16 17:26:35
2025-04-16 17:24:20
2025-04-16 17:22:04
2025-04-16 17:19:48
2025-04-16 17:17:32
2025-04-16 17:13:01
2025-04-16 17:10:45
2025-04-16 17:08:30
2025-04-16 17:06:15
2025-04-16 05:21:53
2025-04-16 05:19:38