乌克兰国旗怎么来的?黄蓝两色平分国旗,背后有何含义?
2025-04-17 02:59:04
“百亿保健帝国阴影”刷屏!权健凌晨发声明,丁香医生15字正面刚
12月25日,微信公众号丁香园、丁香医生、偶尔治愈共同发布文章《百亿保健帝国权健,和它阴影下的中国家庭》,该文迅速刷屏。(点击蓝字查看这篇文章)
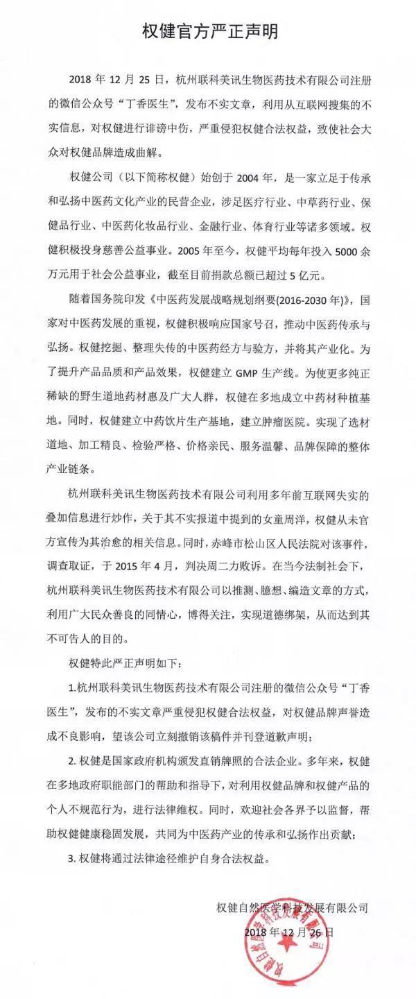
12月26日凌晨1点29分,权健自然医学科技发展有限公司通过官方微信号发布“严正声明”,称“丁香医生”微信号发布的刷屏文章《百亿保健帝国权健,和它阴影下的中国家庭》不实,指责其“利用从互联网搜集的不实信息,对权健进行诽谤中伤,严重侵犯权健合法权益,致使社会大众对权健品牌造成误解。”声明还要求,“丁香医生”撤稿并道歉,权健将通过法律途径维护自身权益。
(声明全文如下↓↓)

对此,12月26日上午,“丁香医生”官方微博转发该声明,并称“不会删稿,对每一个字负责,欢迎来告。”

“丁香医生”官方微博截屏。
关于“权健”
12月26日上午,澎湃新闻(www.thepaper.cn)记者实地探访了沪上的权健理疗店。在中山南一路上,有一家“权健养生理疗工作室”,该工作室位于上海市第九人民医院后门出口处的街道上,据医院直线距离约200米。不过,令人惊奇的是,该门店内部陈设了大量的衣服,外观上看是一家服装店。

记者在位于中山南一路的“权健养生理疗工作室”看到,该工作室门面是一家服装店。 本文图片均为澎湃新闻记者 李菁 图
走近工作室,记者看到店门口的玻璃上,贴着一张“12月30日特邀中医世家白家刚”的告示。走进店内,墙壁上贴着“权健自然医学火疗简介”,店内还有火疗广告传单发放。

服装店门口贴的告示。
服装店老板告诉记者,自己不是权健工作室老板,权健工作室在服装店里面的房间,房间内有火疗床铺,共两张。
服装店老板称,做火疗需提前预约,今天没有医生,明天应该就有了。她还表示:“权健就是做火疗的”。

店内火疗简介。
“哪里不舒服都可以做”,服装店老板告诉记者,可以先体验一次78元,觉得好的话可以买疗程1200元10次。店里也有权健招牌的鞋垫卖,价格是全国统一价。该老板称,自己穿权健鞋垫穿了好几年,非常舒服。人身体不同部位出现问题,该鞋垫会呈现出不同的颜色。
深扒“权健”
澎湃新闻(www.thepaper.cn)查询原食药监总局的保健食品数据库发现,目前仍在有效期内的权健牌保健食品共有13种,涉及缓解体力疲劳、增强免疫力等常见保健功效。
其中,9种均系2014年至2016年间由其他公司转让给权健集团旗下的权健自然医学科技发展有限公司(下称权健自然医学公司)。
值得一提的是,这些转让公司不少“名声”很响,包括鸿茅药酒公司副总裁鲍东奇名下另一家公司北京秦吉达科贸有限责任公司(下称北京秦吉达科贸公司),以及十多年前曾红极一时后因“双氧水超标”陨落的“巨能钙”生产公司北京巨能新技术产业有限公司。
权健自然医学公司还是家“代工厂”,受委托生产盛坤牌双仁沙棘口服液、鸿宇牌银荷片、灵芝王片等7种来自不同厂家的保健食品。

权健代工生产并打有其品牌的盛坤牌双仁沙棘口服液

权健代工生产并打有其品牌的鸿宇牌银荷片
而“受委托生产”的部分保健食品,又被冠以权健的商标出现在权健官网上,进一步扩充了其产品类别,且售价不菲。
9种系转让,4种曾更名
权健宣称自己为一家包含研发和生产于一体的现代大型产业化集团企业,但澎湃新闻发现,其名下不少保健食品品牌来自于其他公司的转让。
查询前述保健食品数据库可知,目前仍在有效期内的权健牌保健食品仅有13种,包括权健牌权杨胶囊、权健牌丽辉胶囊、权健牌昱强胶囊、权健牌昱安口服液、权健牌破壁灵芝孢子粉胶囊、权健牌复康胶囊、权健牌权恒颗粒、权健牌昱新咀嚼片、权健牌艾必是胶囊、权健牌清清胶囊、权健牌钙锌硒胶囊、权健牌辅酶Q10软胶囊、权健牌圣安明胶囊等。
其中, 9种均系2014至2016年间由其他公司转让而来。
如将圣安明胶囊转让给权健的北京秦吉达科贸公司,法定代表人和大股东为鲍东奇。
而该公司曾经的董事长就是生产鸿茅药酒的公司内蒙古鸿茅国药股份有限公司法定代表人鲍洪升,鲍东奇也是鸿茅国药的副总裁,媒体称其一直“跟随鲍洪升打天下”。
将昱新咀嚼片转让给权健的是北京巨能新技术产业有限公司,该公司原名北京巨能钙有限责任公司,曾因营销打造出一款名为“巨能钙”的明星保健品,在2006年前风头一时无俩,后该保健品因“双氧水超标”一事陨落。
此外,权健牌艾必是胶囊和权健牌复康胶囊分别由西安御贤堂医药保健品有限公司(下称西安御贤堂宝医药)和西安鸿升药业科技有限公司(下称西安鸿升药业)转让,但这两家公司的法定代表人和股东一致。
蹊跷的是,转让之前,西安御贤堂医药生产的艾必是胶囊为鼎盛安牌艾必是胶囊,与北京秦吉达科贸转让之前生产的鼎盛安牌圣安明胶囊,品牌名称一致。权健名下的另4个品种在2016年均有过变更名称的记录:权健牌权恒颗粒原名为权健牌改善营养性贫血颗粒、权健牌昱安口服液原名为权健牌改善睡眠口服液、权健牌昱齐胶囊原名为权健牌钙锌硒胶囊、权健牌昱强胶原名为权健牌增强免疫力胶囊。
2016年7月1日,国家食药监总局制定的《保健食品注册与备案管理办法》实施,规定保健食品名称不得含有虚假、夸大或者绝对化,明示或暗示预防、治疗功能等词语。
而上述4种保健食品原名中,均含有“改善营养性贫血”、“改善睡眠”、“增强免疫力”等明示治疗作用的文字,不知这是否是其改名的缘由。

权健牌保健食品批号转让示意图
代工生产的保健品上也打有权健商标
“天眼查”显示,权健自然医学公司注册资本为3亿4500万元,包含470个商标信息、33项专利信息、26个著作权等。
天津市市场和质量监督管理委员会公布的一份天津市保健食品生产企业《食品生产许可证》审批公告中,权健自然医学公司不仅许可生产包括上述提及的13种权健牌保健食品,另外还成为博大牌康力必通冲剂、巨能牌百傲钙口服液、巨能牌双歧胶囊、盛坤牌双仁沙棘口服液、太和汉方牌芪苓茶、灵芝王片、鸿宇牌银荷片等7个品牌的受委托生产许可企业。
但权健不仅仅只是“受委托生产”,澎湃新闻发现,以鸿宇牌银荷片为例,其摇身一变出现在了“权健自然医学”的网站上,包装上也印有“权健”商标,不加分辨的话,还以为该产品是权健保健食品家族的一员。
而在互联网上,果真有网友发帖抱怨,称花了7000多元加入了权健,随后又买来权健产品试吃,却发现并非研发而是代工生产而已。
天津市市场和质量监督管理委员会更早前的一份公告中显示,2017年前,权健自然医学公司还受委托生产了中和鸿业牌辅酶Q10软胶囊、鼎盛安牌圣安明胶囊。
不过在2017年1月取消了上述许可,而增加了权健牌辅酶Q10软胶囊、权健牌圣安明胶囊的生产经营许可。
更早前,2016年权健自然医学公司取消同健牌钙锌硒胶囊受委托生产,而新增了权健牌钙锌硒胶囊的生产经营许可。
编辑:王士雄
2025-04-17 02:59:04
2025-04-17 02:56:49
2025-04-17 02:54:33
2025-04-17 02:52:17
2025-04-17 02:50:02
2025-04-17 02:47:46
2025-04-17 02:45:31
2025-04-17 02:43:15
2025-04-17 02:41:00
2025-04-17 02:38:44
2025-04-17 02:36:28
2025-04-16 17:37:54
2025-04-16 17:35:38
2025-04-16 17:33:22
2025-04-16 17:31:06
2025-04-16 17:28:51
2025-04-16 17:26:35
2025-04-16 17:24:20
2025-04-16 17:22:04