“新人”吴青峰:依然赤诚
2025-10-05 22:22:29
新高考总分数怎么换算?还要关注什么?一文了解!
高考资讯·指导杂志大学、专业、学科、志愿、励志……那些事儿关注
2024年,第四批启动新高考改革的甘肃、黑龙江、吉林、安徽、江西、贵州、广西这7省区的高三生,将迎来首届新高考。
广西等7省区延续了“3+1+2”的新高考模式,以统考科目(语、数、英)和首选科目(物/历)计原始成绩,再选科目(化、生、政、地)则按等级赋分后计入总成绩,满分750分。近日,广西招生考试院就发布了《自治区教育厅关于普通高中学业水平选择性考试思想政治等4门考试科目成绩计入普通高校招生录取总成绩方式的通知》(点击可查看通知),并为大家解读新高考总成绩计算方法。
上下滑动查看:
为迎接新高考的到来,高考生和家长们不仅需要知道怎么转换分数,也要关注选科要求,这将直接关系到你的所选科目能报哪些大学的什么专业!
选考科目要求“通用版指引”
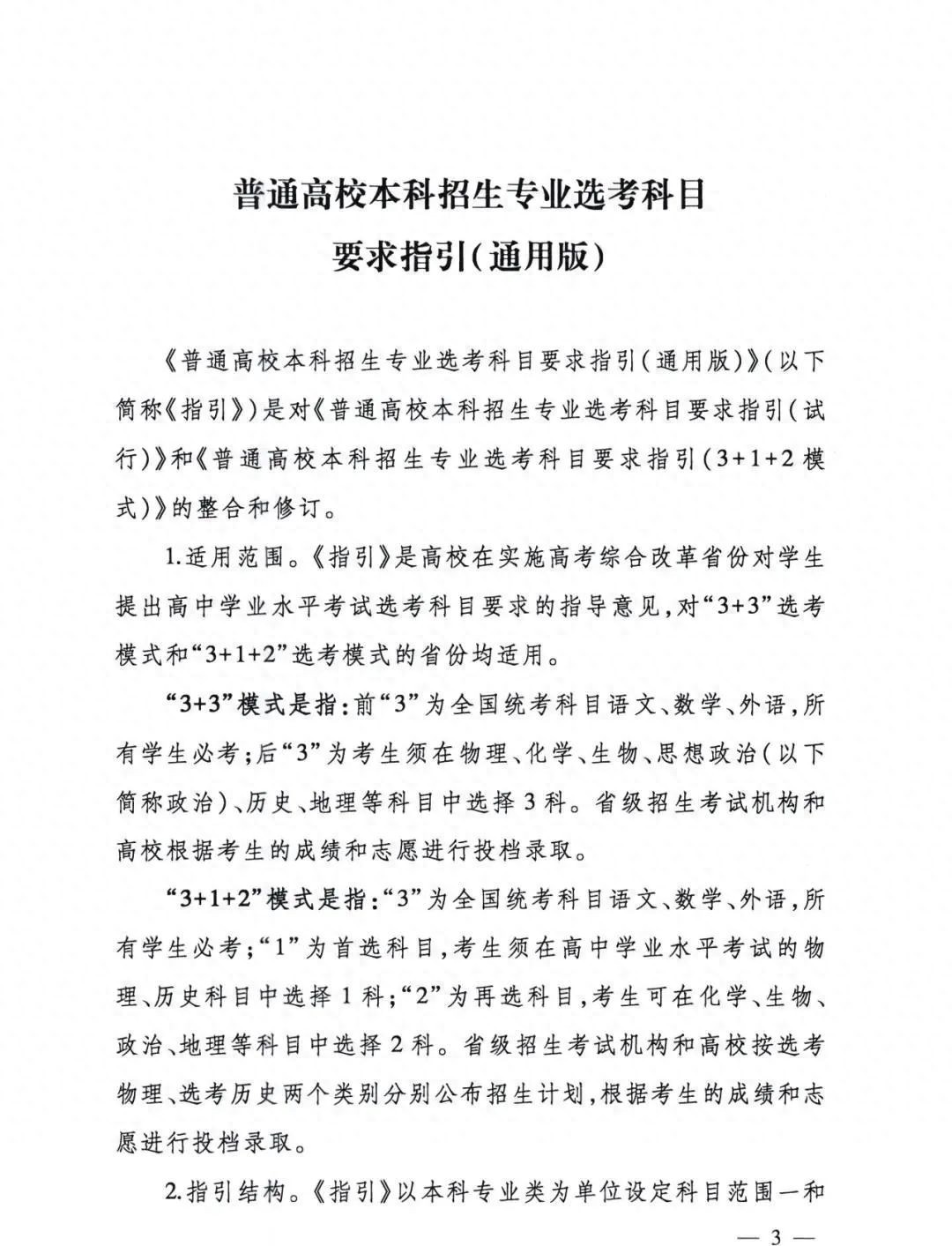
2021年,教育部办公厅印发了《普通高校本科招生专业选考科目要求指引(通用版)》通知,对高校各专业的选科要求作出了明确的规定。《通知》中明确:“《指引》是高校在实施高考综合改革省份对学生提出高中学业水平考试选考科目要求的指导意见,对“3+3”选考模式和“3+1+2”选考模式的省份均适用。”
所以,对所有面临选科的高中生来说,“通用版指引”是必须要了解的,它能让你在了解高校本科招生专业的选科要求的前提下,确定自己的选考科目。
上下滑动查看:


















“通用版指引”涵盖了12个学科门类92个本科专业类内设的740个专业。为方便理解,《求学》杂志根据专业与选科的对应性,将所有专业整理成了不同的类别。
说明:因篇幅有限,以下分类中,如果“通用版指引”对整个本科专业类内各个专业的选科要求是一致的,则只列出该本科专业类,不具体到专业;如果不一致,则在该本科专业类后括号备注符合分类要求的专业。



一般来说,高中生们在选科的时候很少能确定自己未来要填报的院校是哪些,所以可以通过“通用版指引”为主要依据,综合考虑学科特长、个性特点等因素,选择适合自己的或者可报考专业面更广的选科组合。
需要明确的是,教育部下发的“指引”文件是给高校划出的“底线”,高校会在此基础上,结合自身的特点来确定所开设专业的具体选科要求,并由各省招生考试院向大家公布。
广西2024年选考科目要求指引
广西招生考试院在2022年时就发布了《自治区教育厅关于公布普通高校2024年拟在广西招生专业选考科目要求指引的通知》,公布了普通高校2024年拟在广西招生专业选考科目要求,供参加广西2024年统一高考的学生选科时参考使用。

根据普通高校2024年拟在广西招生专业选考科目要求指引(本科层次)(点击可下载),此次在广西报送选考科目要求的高校本科专业共计36016条。
专业选考科目要求共有26种组合(见下表),其中物理,化学(2门科目考生均须选考方可报考)的本科专业数量占本科专业总数的45%,不提科目要求的占比为44%。
但在实行新高考“3+1+2”模式的省份,在2024年学校公布具体招生计划时,这些“不提科目要求”的专业会再进行分流,安排在首选科目为物理类或者是历史类科目下。

高考生们可以根据各高校专业选考科目具体要求,进一步明确自己的选考科目。
2024届高考生们可以根据各大学的招生专业选考科目要求,并结合往年招生情况,开始准备2024年高考志愿填报规划。后在各大学2024年招生计划发布后,再根据实际招生情况做具体调整,形成完整的志愿填报表格。
部分高校2024年拟在广西招生专业选考科目要求如下:
上下滑动查看:




点击下载完整版:普通高校2024年拟在广西招生专业选考科目要求
高中生选科要注意哪些问题
新高考不分文理,选科至关重要。高中生在选择适合自己的选考科目时,要结合自身兴趣特长和学科优势、高校招生专业选考科目要求和普通高中办学条件进行选择。
首先,在选科之前,学生应进行一次深入的“内部探索”,明确个人未来就业规划和当前自身优势与不足,再根据对各科的喜好程度和学习能力对备选科目进行“选择优先级”的排序。
其次,在选科之前,学生要对未来拟报考的院校与专业的选考科目要求有深入了解,结合报考院校相关专业选考科目要求进行科目选择。
第三,学生可根据所在高中的办学条件、特色优势等进行选择。
高中生们需要特别注意的是,虽然选择考科目由学生在高考报名时最终确定,高考报名前都可以更换所选择的科目,高考报名结束后不可以更改。但在实际操作时,建议慎重考虑再做选择。因为无论哪一学科的学习,随着内容难度的增加,都可能会遇到困难,这属于正常现象,关键是要结合自身的优势综合考虑,尽早确定,尽量避免更换学科。
此外,以下因素也是高中生们在选科之前需要重点关注的:
切勿以“专业覆盖率”作为选科的主要标准。对“选科指引”进行分析整理,很容易就能得到不同选科组合的专业覆盖率。这当然可以作为选科时的重要参考,但建议考生和家长切勿片面追求专业覆盖率。在专业覆盖率之下,一定还要考虑选科组合的学习难度,比如“物理+化学+政治”组合的专业覆盖率最高,但是物理、化学的学习难度同样也很大,对学生的学习能力要求高。另外,无论专业覆盖率有多大,选择面有多广,我们也只会被一个专业录取。因此,“我想读什么专业,适合哪个专业,我的选科组合能否使我选到想读的专业”更为重要。
同一专业在不同高校,可能是完全不同的选科要求:高中生在确定自己的选考科目组合时,不能看了某高校某个专业的选考科目要求,就主观认定这个专业在所有高校都是如此。事实上,同一专业在不同高校,可能是完全不同的选科要求。特别是对于自己比较关注且有意向报考的高校,一定要详细的查询招生计划及选考科目要求,做到心中有数。
高校公布选考科目要求,不意味着一定有招生计划:高考综合改革之后,虽然各省会公布各高校全部专业的选考要求,但并不意味着这些专业一定会在某省招生,而是会受跨省招生计划数限制等因素影响。高考生在志愿填报时,要以当年各高校公布的招生计划为准。
文章来源:《求学》杂志、广西教育考试院等微信编辑:求学 王艳琴我们尊重原创,如有侵权,请联系我们

“求学微店”或“求学商城”

2025-10-05 22:22:29
2025-10-05 22:20:13
2025-10-05 22:17:57
2025-10-05 22:15:42
2025-10-05 22:13:26
2025-10-05 22:11:10
2025-10-05 22:08:54
2025-10-05 22:06:38
2025-10-05 22:04:23
2025-10-05 22:02:07
2025-10-05 21:59:51
2025-10-05 21:57:36
2025-10-04 21:59:41
2025-10-04 21:57:25
2025-10-04 21:55:10
2025-10-04 21:52:54
2025-10-04 21:50:38
2025-10-04 21:48:23
2025-10-04 21:46:07
2025-10-04 21:43:51